Weiß/Gelber 1302
Re: Weiß/Gelber 1302
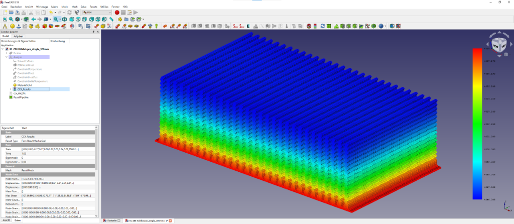
So, hier nochmal ein kleiner Exkurs in die Theorie: Ich habe versucht eine FEM Temperaturanalyse des Kühlköpers durchzurechnen. Leider hat aber FreeCAD/GMesh ein Problem damit, Rundungen in ein Netz zu zerlegen. Also habe ich das Profil der Rippe grob nachmodelliert und daraus den Kühlkörper erstellt.
Ergebnis: Bei 85°C an der Kontaktfläche, und einer Umgebungstemperatur von 30°C sinkt die Temperatur über die Kühlfläche bis auf 73°C, ohne aktive Lüftung. Die Temperatur wird also selbst mit dem vereinfachten Profil ausreichend abgeführt, so dass ich jetzt mal mit der Konstruktion der Umrichterbox beginnen kann.
Hier mal ein erster Entwurf: Der Kühlkörper dient gleichzeitig als Gehäusedeckel, so dass der Umrichter direkt am Kühlkörper befestigt werden kann. Noch die Vorladeschaltung für die Zwischenkreiskondensatoren und das Hauptschütz dazu, fertig. Als Lüfter kommt ein Spal VA09-AP8-C-27 (280mm, 1280m³/h, 12V, 6,2A) zum Einsatz.
Zwischenzeitlich habe ich auch die hintere Batteriebox fertig konstruiert und die Teile sind auch endlich alle da. An dieser Stelle nochmal herzlichen Dank an Markus für den Tipp mit den Amphenol SLP-Steckern. Hauptschütz und BMS CAN-Bus Adapter haben auch ihre Plätze gefunden, so dass der Bau endlich losgehen kann.
Hier mal ein erster Entwurf: Der Kühlkörper dient gleichzeitig als Gehäusedeckel, so dass der Umrichter direkt am Kühlkörper befestigt werden kann. Noch die Vorladeschaltung für die Zwischenkreiskondensatoren und das Hauptschütz dazu, fertig. Als Lüfter kommt ein Spal VA09-AP8-C-27 (280mm, 1280m³/h, 12V, 6,2A) zum Einsatz.
Zwischenzeitlich habe ich auch die hintere Batteriebox fertig konstruiert und die Teile sind auch endlich alle da. An dieser Stelle nochmal herzlichen Dank an Markus für den Tipp mit den Amphenol SLP-Steckern. Hauptschütz und BMS CAN-Bus Adapter haben auch ihre Plätze gefunden, so dass der Bau endlich losgehen kann.
- dragbug56
- Beiträge: 9
- Registriert: Mi 12. Jun 2013, 18:48
- Käfer: 1956 Ovali
- Wohnort: Bad Friedrichshall
Re: Weiß/Gelber 1302
Schon tool was man im CAD alles machen kann, bin immer wieder begeistert
Zur Elektrik: Bezogen auf aktuelle Sicherheitsanforderungen an das Hochvoltnetz würde ich dem Design folgen, jede Batteriebox allpolig spannungsfrei zu schalten.
Das ist zwar der doppelte Aufwand an Relais, falls aber im Fehlerfall ein Relais klebt, hast Du am jeweiligen Packterminal die volle Spannung anliegen.
Es ist auch die einzige Möglichkeit bei Isolationsfehlern in der Batteriebox auf der sicheren Seite zu sein. Isolationsüberwachung sehe ich bei Dir gar nicht, ist aber empfehlenswert, denn ohne merkst Du es erst, wenn es zu spät ist.
Es gibt übrigens von Bender ein neues, bezahlbares und lieferbares Modul, das sich einfach per CAN Bus integrieren lässt: https://www.bender.de/produkte/isolatio ... iso165c-1/
Zur Elektrik: Bezogen auf aktuelle Sicherheitsanforderungen an das Hochvoltnetz würde ich dem Design folgen, jede Batteriebox allpolig spannungsfrei zu schalten.
Das ist zwar der doppelte Aufwand an Relais, falls aber im Fehlerfall ein Relais klebt, hast Du am jeweiligen Packterminal die volle Spannung anliegen.
Es ist auch die einzige Möglichkeit bei Isolationsfehlern in der Batteriebox auf der sicheren Seite zu sein. Isolationsüberwachung sehe ich bei Dir gar nicht, ist aber empfehlenswert, denn ohne merkst Du es erst, wenn es zu spät ist.
Es gibt übrigens von Bender ein neues, bezahlbares und lieferbares Modul, das sich einfach per CAN Bus integrieren lässt: https://www.bender.de/produkte/isolatio ... iso165c-1/
Re: Weiß/Gelber 1302
Ein Schütz pro Box genügt. Die HV Stecker, die Pablo eingezeichnet hat, haben auch einen Schutz Kontakt. Sonit kann man alle Schütze gleichzeitig über das Steuergerät Öffnen, wenn auch nur ein HV Stecker gezogen wird, aber das verlangt noch nicht einmal der Tüv. So ein HV Schütz kostet immerhin 220€
Ich finde, das ist schon sehr ordentlich geplant.
Ich finde, das ist schon sehr ordentlich geplant.
ciao Markus
Rechtschreibfehler sind beabsichtigt und dienen der allgemeinen Belustigung
Rechtschreibfehler sind beabsichtigt und dienen der allgemeinen Belustigung
Re: Weiß/Gelber 1302
Allpolig wird zwar nicht vom TÜV gefordert, wäre aber trotzdem gut. Wie Markus aber schon geschrieben hat, sind die Schütze recht teuer und ich bin mit ihnen auch nicht wirklich zufrieden. Denn gerade für den Notauskreis hätte ich gerne zwangsgeführt Schütze. Leider habe ich aber noch keine passenden gefunden. Somit bleibe ich erstmal bei einpoliger Abschaltung, bis ich Schütze gefunden habe, die auch ihr Geld wert sind.
Isolationsüberwachung ist ein guter Tipp. Hatte ich bisher gar nicht in Betracht gezogen. Das Teil von Bender kostet ja auch nicht die Welt. Werde mir mal anschauen ob und wie ich das sinnvoll in mein System integrieren kann.
Isolationsüberwachung ist ein guter Tipp. Hatte ich bisher gar nicht in Betracht gezogen. Das Teil von Bender kostet ja auch nicht die Welt. Werde mir mal anschauen ob und wie ich das sinnvoll in mein System integrieren kann.
Re: Weiß/Gelber 1302
ciao Markus
Rechtschreibfehler sind beabsichtigt und dienen der allgemeinen Belustigung
Rechtschreibfehler sind beabsichtigt und dienen der allgemeinen Belustigung
Re: Weiß/Gelber 1302
Genau, diese Schütze verwende ich für die Battereiboxen. Für den Umrichter verwende ich ein Gigavac GV200PA ohne Economizer. Bei anderen Schützen sind die Inrushströme zu hoch sind um sie mit dem Umrichter direkt ansteuern zu können.
Re: Weiß/Gelber 1302
Hi Leute,
endlich habe ich mal die Zeit gefunden mit dem Bau der Batteriebox anzufangen. Und was soll ich sagen? Theorie trifft Praxis
Die Batteriebox hatte ich schon vor einer ganzen Weile fertigen lassen. Weil damals aber noch nicht feststand, welche Stecker und Sicherungen verwendet werde sollen waren auch noch keine Ausschnitte dafür vorgesehen. Also musste ich die jetzt erstmal nacharbeiten. War aber kein großes Problem. Bei Fertigen der Steckplatten für die Batteriemodule musste ich aber feststellen, dass sie aufgrund der Schweißnähte in den Ecken der Box nicht sauber auflagen. Also habe ich hier noch eine Phase an allen Kanten eingearbeitet. Und obwohl die Platten dann gut passten, war ich mit der Qualität meiner Arbeit nicht wirklich zufrieden. Das lag vor allem daran, dass mir für ein wirklich gutes Ergebnis leider das richtige Werkzeug fehlt. Also habe ich die Phasen für die Schweißnähte noch in die Zeichnungen der Platten eingefügt und das Ganze bei einem Schreiner in Auftrag gegeben. Die nächste Herausforderung war die Verkabelung der Batterien. Sobald die Batteriemodule auf der Steckplatte sitzen, ist der Zugang zu den BMS-Platinen sehr schwierig und man kommt kaum an die Klemmkontakte für die Zellkommunikation ran. Es macht also Sinn die Kontakte vorher mit Kabeln zu bestücken um hinterher nicht in der Enge zwischen zwei Batteriemodulen verkabeln zu müssen, was auch nicht ganz ungefährlich ist. Die Anfangs eingesetzten Optokoppler für die Zellkommunikation habe ich jetzt durch CAN-Bus Module ersetzt. Die müssen im Gegensatz zu den Optokopplern in der BMS-Software extra konfiguriert werden, was aber in der Softwaredoku gut beschrieben ist.
Als nächstes steht noch die Reihenschaltung der Zellmodule an, dann können die Batterien in die Box einziehen.
endlich habe ich mal die Zeit gefunden mit dem Bau der Batteriebox anzufangen. Und was soll ich sagen? Theorie trifft Praxis
Die Batteriebox hatte ich schon vor einer ganzen Weile fertigen lassen. Weil damals aber noch nicht feststand, welche Stecker und Sicherungen verwendet werde sollen waren auch noch keine Ausschnitte dafür vorgesehen. Also musste ich die jetzt erstmal nacharbeiten. War aber kein großes Problem. Bei Fertigen der Steckplatten für die Batteriemodule musste ich aber feststellen, dass sie aufgrund der Schweißnähte in den Ecken der Box nicht sauber auflagen. Also habe ich hier noch eine Phase an allen Kanten eingearbeitet. Und obwohl die Platten dann gut passten, war ich mit der Qualität meiner Arbeit nicht wirklich zufrieden. Das lag vor allem daran, dass mir für ein wirklich gutes Ergebnis leider das richtige Werkzeug fehlt. Also habe ich die Phasen für die Schweißnähte noch in die Zeichnungen der Platten eingefügt und das Ganze bei einem Schreiner in Auftrag gegeben. Die nächste Herausforderung war die Verkabelung der Batterien. Sobald die Batteriemodule auf der Steckplatte sitzen, ist der Zugang zu den BMS-Platinen sehr schwierig und man kommt kaum an die Klemmkontakte für die Zellkommunikation ran. Es macht also Sinn die Kontakte vorher mit Kabeln zu bestücken um hinterher nicht in der Enge zwischen zwei Batteriemodulen verkabeln zu müssen, was auch nicht ganz ungefährlich ist. Die Anfangs eingesetzten Optokoppler für die Zellkommunikation habe ich jetzt durch CAN-Bus Module ersetzt. Die müssen im Gegensatz zu den Optokopplern in der BMS-Software extra konfiguriert werden, was aber in der Softwaredoku gut beschrieben ist.
Als nächstes steht noch die Reihenschaltung der Zellmodule an, dann können die Batterien in die Box einziehen.
Re: Weiß/Gelber 1302
Das heutige Update lässt sich zusammenfassen mit: Ein Schritt vor, zwei Schritte zurück!
Die Temperaturen sinken und die Werkstatt ist merklich abgekühlt. Zeit also, die Arbeiten an den Batterien in die warme Stube zu verlegen.
Die Reihenschaltung der Zellmodule hat mich noch eine ganze Weile beschäftigt. Aber nach einem Tag intensiver Fehlersuche hat’s dann endlich funktioniert, und die CAN-Bus Kommunikation zwischen Zellmodulen und BMS-Steuereinheit steht. Dabei ist aufgefallen, dass beim Anschließen zwar zuerst die Verbindung zwischen den Batterien hergestellt werden muss, die Anschlussreihenfolge der Kommunikationsleitungen aber durchaus abweichen darf. Das macht den Zusammenbau einfacher. Denn so kann man die Kommunikationsleitungen vor dem Aufsetzen der Batterien auf die Steckplatten verkabeln.
Nachdem ich die Carbon-Kofferraumhaube abgeholt hatte, wollte ich natürlich schauen, wie die Passgenauigkeit so ist. Also erstmal runter mit der Originalhaube. Dabei ist aufgefallen, dass der Lack an der vorderen Kante der Originalhaube bereits Blasen geworfen hat. Sehr ärgerlich, zumal der Wagen seit der Lackierung noch nie im Regen stand! Als ich dann die Frontscheibe austauschen wollte (Original gegen beheizbar) sind noch weitere Roststellen an den Fensterrahmen aufgefallen. Zur Kontrolle habe ich dann auch die Seitenfenster rausgenommen, mit dem gleichen Ergebnis. Nach langem Überlegen habe ich mich jetzt dazu enschieden die Karosserie in die KTL zu geben. Das wirft mich zwar wieder um einige Monate zurück, muss aber sein um hier nicht eine ewige (Rost-)Baustelle zu kreieren.
Also, alle bereits verbauten Teile wieder demontieren und ab damit auf den Hänger. Ich bin gespannt welche Baustellen unter dem Lack noch so schlummern. Es bleibt nur Daumendrücken.
Die Temperaturen sinken und die Werkstatt ist merklich abgekühlt. Zeit also, die Arbeiten an den Batterien in die warme Stube zu verlegen.
Die Reihenschaltung der Zellmodule hat mich noch eine ganze Weile beschäftigt. Aber nach einem Tag intensiver Fehlersuche hat’s dann endlich funktioniert, und die CAN-Bus Kommunikation zwischen Zellmodulen und BMS-Steuereinheit steht. Dabei ist aufgefallen, dass beim Anschließen zwar zuerst die Verbindung zwischen den Batterien hergestellt werden muss, die Anschlussreihenfolge der Kommunikationsleitungen aber durchaus abweichen darf. Das macht den Zusammenbau einfacher. Denn so kann man die Kommunikationsleitungen vor dem Aufsetzen der Batterien auf die Steckplatten verkabeln.
Nachdem ich die Carbon-Kofferraumhaube abgeholt hatte, wollte ich natürlich schauen, wie die Passgenauigkeit so ist. Also erstmal runter mit der Originalhaube. Dabei ist aufgefallen, dass der Lack an der vorderen Kante der Originalhaube bereits Blasen geworfen hat. Sehr ärgerlich, zumal der Wagen seit der Lackierung noch nie im Regen stand! Als ich dann die Frontscheibe austauschen wollte (Original gegen beheizbar) sind noch weitere Roststellen an den Fensterrahmen aufgefallen. Zur Kontrolle habe ich dann auch die Seitenfenster rausgenommen, mit dem gleichen Ergebnis. Nach langem Überlegen habe ich mich jetzt dazu enschieden die Karosserie in die KTL zu geben. Das wirft mich zwar wieder um einige Monate zurück, muss aber sein um hier nicht eine ewige (Rost-)Baustelle zu kreieren.
Also, alle bereits verbauten Teile wieder demontieren und ab damit auf den Hänger. Ich bin gespannt welche Baustellen unter dem Lack noch so schlummern. Es bleibt nur Daumendrücken.
- Fuss-im-Ohr
- Beiträge: 6666
- Registriert: So 27. Jan 2013, 12:06
- Käfer: (o\_|_/o) 1200er Bj.69 mit Strom
- Käfer: (o\_|_/o) 1200er Bj.84 als Ersatzteileträger
- Karmann: {O o| |o O} Typ 34 Bj.66
- Wohnort: PAF-Vohburg a.d.Donau
Re: Weiß/Gelber 1302
sehr ärgerlich bei mir ist es ähnlich (Lack eingefallen, Kratzer, Passungsprobleme) mache aber normal weiter und in 10 Jahren muss eh alles neu überdacht/geändert werden und sehe den aktuellen Lackzustand nur als grober Rostschutz bis es richtig gemacht wird
Gruss Jürgen
Gruss Jürgen
„Furcht führt zu Wut, Wut führt zu Hass und Hass führt zu unsäglichem Leid.“
Re: Weiß/Gelber 1302
Nichts hält so lange wie ein Provisorium
Wobei ich bei deinem Ganzjahreseinsatz ja erst recht auf guten Rostschutz Wert legen würde.
Will dir da aber nicht reinreden. Bin auf jeden Fall sehr gespannt wie’s bei deinem Projekt weiter geht.
Will dir da aber nicht reinreden. Bin auf jeden Fall sehr gespannt wie’s bei deinem Projekt weiter geht.
Re: Weiß/Gelber 1302
So, das bange Warten hat ein Ende. Die Karosserie ist zurück aus der KTL und was soll ich sagen?! Die Karosseriearbeiten wurden damals mit der gleichen Qualität durchgeführt wie die Lackierung. Hier ein paar Beispiele.
Die kleine Delle an der Beifahrertür ist nicht so wild. Auch das zurecht gedengelte Seitenteil vorne links könnte schlimmer aussehen. Aber Frontblech und hinteres Seitenteil brauchen auf jeden Fall nochmal Zuwendung. Jetzt heißt es also eine Werkstatt zu finden, die sich der Sache annimmt.
Re: Weiß/Gelber 1302
Mein Beileid.
Spachteln geht aber auch nicht auf KTL.
Die Karosseriearbeiten hätte man vor dem Beschichten machen müssen.
Spachteln geht aber auch nicht auf KTL.
Die Karosseriearbeiten hätte man vor dem Beschichten machen müssen.
ciao Markus
Rechtschreibfehler sind beabsichtigt und dienen der allgemeinen Belustigung
Rechtschreibfehler sind beabsichtigt und dienen der allgemeinen Belustigung
-
JochemsKäfer
- Beiträge: 524
- Registriert: So 22. Nov 2020, 07:05
- Käfer: 1303LS - '78
- Fahrzeug: 1302S EJ22 -'70 in Arbeit
- Wohnort: 88069 Tettnang
Re: Weiß/Gelber 1302
ich sehe, du warst auch bei Carblast. Betroffene Stelle den KTL wieder abschleifen.
Dann Reparieren, und idealerweise verzinnen statt spachteln.
Die Arbeiten vor KTL kann man machen. Muss aber nicht. Teilweise weiß man gar nicht was man antrifft. s. hier.
Dann Reparieren, und idealerweise verzinnen statt spachteln.
Die Arbeiten vor KTL kann man machen. Muss aber nicht. Teilweise weiß man gar nicht was man antrifft. s. hier.
Fliegender Holländer am Bodensee
Re: Weiß/Gelber 1302
Ja, darauf wird es wohl hinauslaufen. Es war auch klar, dass solche Stellen zum Vorschein kommen werden. Wäre natürlich besser gewesen dass vor der KTL zu beseitigen, aber man sieht sowas halt erst wenn der Lack unten ist.
Re: Weiß/Gelber 1302
Moin in die Runde.
Im letzten Halbjahr lag mein Fokus ganz auf Job und Familie, wodurch das Projekt leider liegen geblieben ist. Bis ich neulich eine Mail von Lutz bekam mit der Bitte ihn anzurufen. Er sagte er hätte eine Anfrage für ein Heckabschlussblech ohne Auspuffmulden und fragte, ob ich für meinen Elektroumbau nicht auch eins möchte. Natürlich habe ich ja gesagt, und nur 2 Wochen später war es auch schon fertig. Bei der Gelegenheit habe ich mir auch gleich einen Heckspoiler mit bestellt. Gerrelt schreibt auf seiner Seite, dass die Radien der 40cm und 44cm Heckscheibe sich unterscheiden und daher sein Spoiler nur auf die großen Scheiben passt. Für Lutz‘ Spoiler kann ich das nicht bestätigen. Wie man auf diversen Treffen sieht passt Lutz' Spoiler an die großen Scheiben des 1303, und beim Anhalten an den 1302 sah es auch sehr formschlüssig aus. Die Arbeiten gehen also weiter und ich habe es endlich geschafft an der hinteren Batteriebox weiterzumachen. Die BMS-Platinen an den Batteriemodulen habe ich jetzt farbcodiert verkabelt, so dass die Leitungsfarben mit dem Schaltplan übereinstimmen. Das war zwar etwas fummelig, macht aber die Zuordnung später einfacher und reduzierten die Fehlerwahrscheinlichkeit. Ursprünglich wollte ich die Batteriemodule auf den roten Steckplatten verkleben, aber die Konstruktion ist doch recht gut gelungen, so dass die Module auch ohne Kleber sehr gut sitzen. Falls später also mal Arbeiten an der Batteriebox anfallen, kann das Ganze deutlich einfacher auseinandergenommen werden.
Als die Verkabelung fertig war habe ich die obere Steckplatten aufgesetzt, mit Spanngurten gesichert und mit einem Motorkran in die Kiste gehoben. Danach habe ich die obere Platte wieder rausgenommen um Anschlüsse, Sicherung und Schütz in die Box einzubauen. Es fehlen noch ein paar kleinere Dinge wie Schrauben an Deckel und Sicherungshalter, das BMS-Interface und Potenzialausgleich für den Deckel, aber so langsam wird ein Schuh draus...
Im letzten Halbjahr lag mein Fokus ganz auf Job und Familie, wodurch das Projekt leider liegen geblieben ist. Bis ich neulich eine Mail von Lutz bekam mit der Bitte ihn anzurufen. Er sagte er hätte eine Anfrage für ein Heckabschlussblech ohne Auspuffmulden und fragte, ob ich für meinen Elektroumbau nicht auch eins möchte. Natürlich habe ich ja gesagt, und nur 2 Wochen später war es auch schon fertig. Bei der Gelegenheit habe ich mir auch gleich einen Heckspoiler mit bestellt. Gerrelt schreibt auf seiner Seite, dass die Radien der 40cm und 44cm Heckscheibe sich unterscheiden und daher sein Spoiler nur auf die großen Scheiben passt. Für Lutz‘ Spoiler kann ich das nicht bestätigen. Wie man auf diversen Treffen sieht passt Lutz' Spoiler an die großen Scheiben des 1303, und beim Anhalten an den 1302 sah es auch sehr formschlüssig aus. Die Arbeiten gehen also weiter und ich habe es endlich geschafft an der hinteren Batteriebox weiterzumachen. Die BMS-Platinen an den Batteriemodulen habe ich jetzt farbcodiert verkabelt, so dass die Leitungsfarben mit dem Schaltplan übereinstimmen. Das war zwar etwas fummelig, macht aber die Zuordnung später einfacher und reduzierten die Fehlerwahrscheinlichkeit. Ursprünglich wollte ich die Batteriemodule auf den roten Steckplatten verkleben, aber die Konstruktion ist doch recht gut gelungen, so dass die Module auch ohne Kleber sehr gut sitzen. Falls später also mal Arbeiten an der Batteriebox anfallen, kann das Ganze deutlich einfacher auseinandergenommen werden.
Als die Verkabelung fertig war habe ich die obere Steckplatten aufgesetzt, mit Spanngurten gesichert und mit einem Motorkran in die Kiste gehoben. Danach habe ich die obere Platte wieder rausgenommen um Anschlüsse, Sicherung und Schütz in die Box einzubauen. Es fehlen noch ein paar kleinere Dinge wie Schrauben an Deckel und Sicherungshalter, das BMS-Interface und Potenzialausgleich für den Deckel, aber so langsam wird ein Schuh draus...