Seite 6 von 11
Re: Weiß/Gelber 1302
Verfasst: So 13. Sep 2020, 11:34
von Ralf29
Ich habe ja keine Ahnung, daher meine vielleicht dumme Frage. Ohne Getriebe, wie fährt man denn dann rückwärts?
LG
Ralf
Re: Weiß/Gelber 1302
Verfasst: So 13. Sep 2020, 11:37
von Red1600i
Wie mit der Modelleisenbahn...
Man polt um. Ist für diese 3-Phasen Controller kein Problem. Man muss es ihnen nur mit einem Bit sagen.
Eigentlich haben diese Fahrzeuge genauso viele Vorwärts- wie Rückwärtsgänge. Ein mechanisches Reversieren ist eigentlich völlig unnötig. Ein Schalter genügt und der Motor macht's...
Nicht entmutigen lassen: mich interessiert das Projekt ausserordentlich. Und wie das Teil danach rennt.
Re: Weiß/Gelber 1302
Verfasst: So 13. Sep 2020, 12:01
von Ralf29
Danke.
Ich bin auch sehr an diesem Thema interessiert. Die historische Zulassung müsste ja sogar möglich sein oder? Beispiele eines zugelassenen Update wären ja z.B. das Warnblinklicht oder der Einbau eines Katalysators.
Egal, back to topic.
LG
Ralf
Re: Weiß/Gelber 1302
Verfasst: So 13. Sep 2020, 12:56
von pablo
Xmil hat geschrieben:Das Getriebe wird eher ein Mehrverbrauch verursachen, als einen Nutzen.
Grüße Bert
Hi Bert,
dass Schaltgetriebe die Effizienz steigern hat der Getriebehersteller ZF bereits
gezeigt. Inwieweit sich dass auf das Käfergetriebe übertragen lässt wird sich zeigen.
Re: Weiß/Gelber 1302
Verfasst: So 13. Sep 2020, 13:01
von pablo
Ralf29 hat geschrieben:Die historische Zulassung müsste ja sogar möglich sein oder?
Oh, das würde mich überraschen. Ist aber auch nicht weiter tragisch, da Stromer bei Steuern und Versicherungen aktuell sowieso besser gestellt sind als Verbrenner.
Re: Weiß/Gelber 1302
Verfasst: So 13. Sep 2020, 15:38
von Red1600i
Für eine gute Grundbeschleunigung ist es hilfreich, das Anfahrmoment wird auf jeden Fall nochmals höher.
Doof ist nur: jedes Getriebe hat Reibungsverluste und das ist beim Käfer garnicht mal so wenig. Räder, Wellen, Getriebe ... auf dem Leistungsprüfstand sind das recht schnell 8-12PS Schleppleistung. Das Getriebe dürfte da durchaus mit 25% dabei sein. Deshalb mein radikaler Ansatz mit Radnabenmotoren... aber da hast du auch recht: das Zeug ist deutlich schwerer weil ungefedert...
Das mit der Steuer: ja, aber nur 10 Jahre sind steuerfrei... danach holt sich der Fiskus wieder unseren Zaster.
Re: Weiß/Gelber 1302
Verfasst: Do 24. Sep 2020, 08:35
von pablo
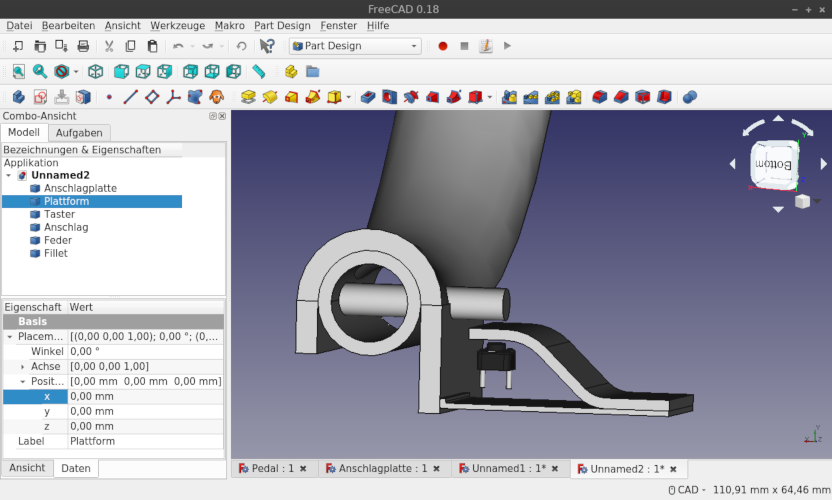
So, ich habe mich mal mit der Frage beschäftigt, wie ich aus dem originalen Kupplungspedal ein elektronisches Signal bekomme, ohne große Änderungen am Pedal selbst vorzunehmen. Dazu habe ich erstmal das Pedal in CAD modelliert und ein wenig rumprobiert.

- Pedal_skaliert.png (87.39 KiB) 7161 mal betrachtet
Ein Ansatz wäre den Sicherungsbolzen, der Pedal und Welle miteinander verbindet zu verlängern und darüber einen Taster zu betätigen.

- Bolzen_skaliert.png (102.91 KiB) 7161 mal betrachtet
Um das Pedal wieder zurück in die Ausgangsstellung zu bringen würde dann eine einfache Wellenfeder von unten gegen den Bolzen drücken. Das Ganze könnte man auf der Anschlagsplatte des Kupplungspedal montieren. Eventuell müsste die dafür nach hinten verlängert werden, was aber kein Problem sein sollte.

- Taster_skaliert.png (119.59 KiB) 7161 mal betrachtet
Allerdings sieht man im Modell bereits dass der Platz zwischen Anschlagplatte und verlängertem Bolzen recht klein ist. Das könnte dazu führen dass der Pedalweg sehr kurz ausfällt. Genau kann ich das aber erst nach einem Testaufbau sagen.
Re: Weiß/Gelber 1302
Verfasst: Mo 2. Aug 2021, 15:23
von pablo
Hallo zusammen,
seit dem letzten Eintrag sind schon wieder Monate vergangen und es wird dringend Zeit für ein Update:
Leider bin ich ja am Einpressen der äußeren Querlenkerlager kläglich gescheitert

(siehe
Thread), wollte aber auch keine Polyurethanbuchsen verbauen. Durch Zufall bin ich dann auf Polyätherbuchsen der Firma SuperPro gestoßen. Die sind laut Hersteller zunächst weich, werden aber mit steigender Belastung fester. Klingt erstmal gut. Bin gespannt ob sich das im Fahrverhalten auch wirklich bemerkbar macht.

- Unterschiede_Polyurethan_Materialien_Diagramm.png (23.88 KiB) 6633 mal betrachtet
Quelle
Mit den neuen Buchsen wäre die Bodengruppe endlich soweit auf eigenen Rädern zu stehen. Also habe ich die zwei Mahle Gasburner, die ich vor einiger Zeit „geschossen“ habe zur Aufarbeitung an eine Fachwerkstatt geschickt. Die Felgen sollten Schwarz gepulvert und dann Glanzgedreht werden, ähnlich wie die SSP Gasburner. Gute Nachricht: Die Felgen haben keinerlei Verzug und müssen nicht gerichtet werden. Schlechte Nachricht: Das Glanzdrehbild lässt sich mit der Alu-Magnesiumlegierung nicht realisieren. Beim Drehen zeigten sich zunächst Flecken im Material, was wohl durch den hohen Magnesiumanteil kommt. Außerdem ist die Legierung ziemlich porös, wodurch sich keine wirklich glatte Oberfläche erzeugen lässt.

- Glanzdrehbild.png (611.73 KiB) 6633 mal betrachtet
Die Werkstatt hat angeboten die gedrehten Bereiche Silber zu lackieren Bin gespannt wie das aussieht.
Vor kurzem habe ich dann noch eine dritte Mahle Felge in England gefunden. Der Preis lag etwas höher als bei den ersten Beiden, durch den Zoll ist aber nochmal eine ordentliche Summe dazu gekommen. Die Felge hat auch einige deutliche Macken an der Innenseite, die scheinen aber laut Werkstatt nicht so schlimm zu sein.

- Innenseite.png (1.17 MiB) 6633 mal betrachtet
Unterm Strich war der Preis also noch akzeptabel. Fehlt jetzt nur noch die vierte Mahle Felge, dann kann auch die Hinterachse auf 5-Loch umgebaut werden.
Die Nabendeckel der Gasburner tragen ja das (angedeutete) Porsche-Logo. Die möchte ich aber nicht haben, also habe ich mir welche mit dem Wolfsburglogo gedruckt und silber lackiert. Sieht erstmal ganz gut aus. Allerdings muss ich die Durckparameter noch etwas anpassen und die Befestigung optimieren. Aber optisch sind sie schon mal so wie ich es mir vorgestellt habe.

- Nabendeckel.png (639.77 KiB) 6633 mal betrachtet
Soweit erstmal an dieser Stelle. Demnächst gibt’s noch ein Update zu den Batterien, jetzt muss ich hier aber erstmal weiterschrauben
Gruß
Re: Weiß/Gelber 1302
Verfasst: Di 3. Aug 2021, 11:41
von Darkmo
Wenn bei mir ein Projekt zu lange dauert, verliere ich zwischendurch immer die Lust und ich habe schon wieder neue Ideen.
Bleib dran. Viel Erfolg.
Re: Weiß/Gelber 1302
Verfasst: Di 3. Aug 2021, 14:53
von derJan
Moin Paplo,
mach mal weiter. Ich lese hier interessiert mit. Und wer weiß, vielleicht stehen wir in ein paar Jahren bei dir auf der Matte, weil wir unsere Bugs auf Elekro umrüsten müssen.
Der 3D Druck sieht doch recht passabel aus. Mit was hast du denn gedruckt?
Und viel Glück bei der Suche nach der 4. Felge!
Gruß Jan
Re: Weiß/Gelber 1302
Verfasst: Do 5. Aug 2021, 07:00
von pablo
Ja, das Projekt ist auf jeden Fall nichts für Ungeduldige
Der Druck wurde mit PLA (Flilamentum Extra Fill) auf einem (modifizierten) Anycubic i3 Mega S gemacht. Die nächste Version werde ich mal mit ABS (Form Futura ReForm rTitan) drucken. Das ist ja wesentlich wiederstandsfähiger als PLA.
Re: Weiß/Gelber 1302
Verfasst: Fr 6. Aug 2021, 09:38
von pablo
So, und nun das versprochene Update zu den Batterien.
Vor einiger Zeit habe ich das Eltek/Valeo Ladegerät (Teilenummer 241121.115) besorgt. Leider war es in Deutschland nicht mehr verfügbar, so dass ich es in den USA bei
evolveelectrics bestellen musste.

- Eltek.png (1.14 MiB) 6408 mal betrachtet
Das Ladegerät verfügt über eine CAN-Bus Schnittstelle, so dass es vom Batterie Management System (BMS) gesteuert werden kann um sicherzustellen dass die Ladeschlussspannung der Batterien nicht überschritten wird.
Technische Daten
- Eingangsspannung: 230V AC
Eingangsstrom: 14A_max
Ausgangsspannung: 78-180V DC
Ausgangsstrom: 23A_max
Maße: 61x356x167 mm
Gewicht: 3,9kg
Beim BMS habe ich mich für ein Emus G1 entschieden. Der Hersteller stellt verschiedene Firmwareversionen bereit, die auf einige gängige Ladegeräte vorkonfiguriert sind. Darunter auch das Eltek/Valeo. Das reduziert den Aufwand beim Einrichten des BMS erheblich.

- Emus.png (950.18 KiB) 6408 mal betrachtet
Auch die ersten Hälfte der Batterien ist mittlerweile da. Drei gebrauchte Module vom Tesla Model S85.
Technische Daten:
- Typ: Tesla Model S85
Maße LxBxH [mm]: 685x300x75
Gewicht: 25kg
Akkukapazität 230Ah
Nennspannung: 22,8V
Ladeschlussspannung: 25,2V/Modul
Entladeschlussspannung: 19,8V/Modul
Nennstrom: 500A
Maximaler Entladestrom (10 sec.): 750A
Maximaler Dauerstrom (ohne Kühlung): 100A
Imax_1min: 350A
Imax_5min: 250A
Imax_10min: 200A
Anzahl der Zellen: 444
Verschaltung der Zellen: 74p6s
Zellenmodell: 18650
Zellchemie: NCM
Zellkapazität: 3400mAh
Zellspannung: 3,8V
Ladeschlussspannung: 4,2/Zelle
Entladeschlussspannung: 3,3/Zelle

- Module_Leisten.png (857.72 KiB) 6408 mal betrachtet
Jedes Batteriemodul besitzt eine eigene BMS-Platine, die Spannung und Temperatur misst und die Messwerte an das BMS Hauptmodul weiterleitet.

- Tesla-Platine.png (1.17 MiB) 6408 mal betrachtet
Allerdings sind die nur mit dem originalen Tesla BMS kompatibel. Aber bei
eveurope.eu gibt es Austauschplatinen die mit dem Emus BMS kompatibel sind.
Das BMS habe ich bei
elektromobilität-riester gekauft. Dabei hat sich rausgestellt dass Herr Riester die Austauschplatinen entwickelt hat und sie auf Anfrage auch direkt verkauft. Sogar etwas günstiger als eveurope.eu
Im Internet finden sich
Anleitungen, wie die Originalplatinen ausgebaut werden können.
Die ersten 3 Batteriemodule werden hinter der Rückbank montiert. Dazu müssen sie in eine Aluminiumkiste verbaut werden, die zum Fahrgastraum gasdicht abgedichtet ist.

- Batterie_Rückbank.png (1.05 MiB) 6408 mal betrachtet
Mit 100A Dauerstrom ohne Kühlung kommt allerdings recht wenig Leistung beim Motor an. Daher überlege ich wie ich einen Luftaustausch außerhalb des Fahrgastraums hinbekomme um so die Batterien mit Kühlluft zu versorgen. Eventuell könnte man einen Schlauch zum Motorraum legen und dorthin die warme Luft ableiten. Bleibt aber noch die Frage wo man am besten Frischluft ansaugt.
Re: Weiß/Gelber 1302
Verfasst: Fr 6. Aug 2021, 14:32
von Fuss-im-Ohr
pablo hat geschrieben:Daher überlege ich wie ich einen Luftaustausch außerhalb des Fahrgastraums hinbekomme um so die Batterien mit Kühlluft zu versorgen. Eventuell könnte man einen Schlauch zum Motorraum legen und dorthin die warme Luft ableiten. Bleibt aber noch die Frage wo man am besten Frischluft ansaugt.
Horst hat es für seinen LLK sehr gut über den Unterboden umgeleitet, das kann ich mir hier auch gut vorstellen

- ELO Unterboden001.jpg (76.31 KiB) 6383 mal betrachtet
https://bugfans.de/forum/fahrzeugvorste ... 9-285.html
die Rücksitzbank fällt dann wohl weg
Gruss Jürgen
Re: Weiß/Gelber 1302
Verfasst: Fr 6. Aug 2021, 22:32
von pablo
Das sieht richtig gut aus! Leider ist meine Bodengruppe aber schon fertig aufgebaut. Da jetzt nochmal rumzuflexen ist keine Option. Aber vielleicht könnte man mit einem Luftleitblech am Unterboden Frischluft in den Motorraum drücken und von dort in die Batteriebox führen. Ich muss wohl mal wieder FreeCAD anwerfen..
Re: Weiß/Gelber 1302
Verfasst: Sa 7. Aug 2021, 10:32
von Fuss-im-Ohr
Und eine Luftführung/einlass kaufen/bauen und von unten annieten? Der natürliche Fluss würde erhalten bleiben und du nimmst positiven Einfluss auf die Aerodynamik (Theorie)
Gruss Jürgen