So, endlich geht's auch hier mal weiter.
Das Selbstbauinterface hat doch mehr Zeit beansprucht als Anfangs gedacht. Aber so ist das halt mit Bastellösungen.
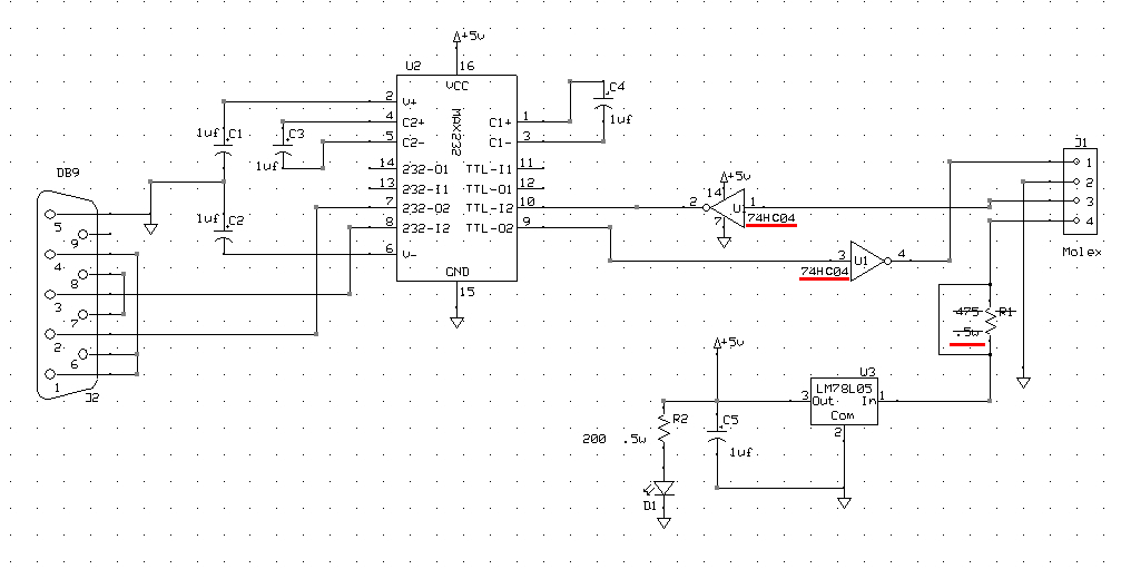
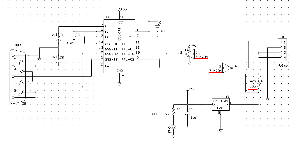
Nachdem ich die Schaltung aufgebaut hatte konnte ich erstmal keine Verbindung zum Controller herstellen. Mal mit dem Oszilloskop nachgemessen zeigte sich dass die Spannung an Pin 1 und 3 des Molex-Steckers nur 3V betrug. Der Controller benötigt aber 5V. Also habe ich das IC 74LS04 durch ein 74HC04 ausgetauscht und die Beschaltung des Spannungsreglers (LM7805) angepasst, und schon funktionierte es.
Hier der korrigierte Schaltplan

- Curtis RS232 Programming Port Diagram Korrektur.jpg (114.26 KiB) 5430 mal betrachtet

- Selbstbau-Interface.jpeg (423.02 KiB) 5430 mal betrachtet
Im
BuggiesGoneWild-Forum bin ich noch auf den Hinweis gestoßen, dass man auch einen günstigen CH-340 USB-Seriell Adapter (Hersteller Winchiphead / Nanjing QinHeng Electronics) verwenden kann. So spart man sich das Löten. Aus Neugier habe ich mir Einen für 5€ auf eBay bestellt und siehe da, es funktioniert wirklich.

- Curtis_Programming.jpeg (409.66 KiB) 5430 mal betrachtet
Den CH-340 habe ich folgendermaßen angeschlossen:
Pin Adapter -->
Pin Controller
2 (RX Data) --> 28 (TX Data)
3 (TX Data) --> 29 (RX Data)
5 (GND) --> 7 (GND)
Ich bevorzuge aber trotzdem das Selbstbauinterface, weil dafür kein spezieller Treiber benötigt wird, was gerade bei billigen Chips wie dem CH340 gerne mal schwierig werden kann.
Um die Kommunikation zum Controller herzustellen muss Softwareseitig aber noch einiges beachtet werden.
Erstens muss der verwendete Com-Port am PC eine Nummer zwischen 1 und 8 haben und folgendermaßen konfiguriert werden:
Bits/s: 9600 Baud
Data bits: 8
Parity: none
Stop bit: 1
Flow control: none
In den erweiterten Einstellungen des Com-Ports müssen die FIFO-Buffer deaktiviert werden.
Und zweitens wird die Curtis Programmiersoftware bis Version 3 benötigt. Ab Version 4 funktionieren nur noch die original Curtis Interfaces.
Nachdem das alles geschafft war konnte ich mit dem Parametrieren des Controllers beginnen. Von Fleck-Elektroauto.de gibt es mehrere Videos (
hier und
hier) in denen die Parametrierung des Controllers erklärt und passende Parameter für die Schwarz Elektromotoren vorgeschlagen werden. Mit diesen Videos habe ich eine initiale Parameterliste erstellt, mit der ich demnächst die ersten Tests am Motor starten werde. Mal gespannt ob sich was dreht
