Seite 4 von 7
Re: Weber --> MS / 009 --> Kennfeld
Verfasst: Sa 9. Aug 2014, 12:56
von Bugbear
Ich habe nun ganz neue Erkenntnisse:
Mit der MS2 war das Problem zwar immer noch da, aber nicht so präsent.
Soll heißen TPSdot (also die Winkeländerung der Drosselklappe über die Zeit) musste größer sein, dass die Zündungsaussetzer kamen.
Mir ist aufgefallen, dass immer dann auch im TunerStudio die grüne Leuchte "TPS Accel enrichment" aufleuchtete.
Daraufhin habe ich die Beschleunigsanreicherung unter die Lupe genommen. Ich brauche diese Funktion eigentlich noch nicht, weil ich ja noch mit Vergasern fahre und nur die Zündungsfunktion der MS bis dato nutze.
Ich konnte dort von"TPS Accel enrichment" auf "MAP Accel enrichment" umstellen und schon lief die Zündung zu 100% wie sie sollte!! Auch mit angeschlossenem TPS.
So, nun funktioniert zwar die Zündung, aber den Hintergrund verstehe ich noch nicht.
Wenn ich später die Einspritzung mit dazu nehmen will, werde ich die Beschleunigsanreicherung brauchen. Und ich werde Sie über TPSdot steuern müssen.
Zumindest sind neue Erkenntnisse da und ich schon wieder ein Stückchen näher am Ziel.
Ein Hardwareproblem (MSmini, Sensoren oder Kabelbaum) schließe ich somit nun weiterhin aus.
Gruß
Markus
Re: Weber --> MS / 009 --> Kennfeld
Verfasst: So 10. Aug 2014, 11:53
von B. Scheuert
Ich könnte mir vorstellen, dass die Zündverstellung über Drosselklappenwinkel nicht so schnell arbeitet, wie über Saugrohrdruck. Die Unterdruckdose am Verteiler verstellt ja auch sofort, wenn die Drosselklappe aufgeht. Das ist vermutlich ein Unterschied, der sich dann bemerkbar macht. Vielleicht kann man das über die Blitzlichtlampe nachprüfen.
Re: Weber --> MS / 009 --> Kennfeld
Verfasst: So 10. Aug 2014, 12:36
von Bugbear
B. Scheuert hat geschrieben:Ich könnte mir vorstellen, dass die Zündverstellung über Drosselklappenwinkel nicht so schnell arbeitet, wie über Saugrohrdruck. Die Unterdruckdose am Verteiler verstellt ja auch sofort, wenn die Drosselklappe aufgeht. Das ist vermutlich ein Unterschied, der sich dann bemerkbar macht. Vielleicht kann man das über die Blitzlichtlampe nachprüfen.
Du hast das leider falsch verstanden.
Über Drehzahl und TPS erfasst meine MS nun die Last und verstellt auch einwandfrei über das vordefinierte Kennfeld. Also nun alles paletti an der Stelle.
Ich musste dazu nur das Setup für die Beschleunigungsanreicherung der Einspritzung ändern (von TPS auf MAP).
Aktuell macht das nichts, weil ich noch meine Weber benutze. Ich muss das Rätsel aber klären, damit ich auch die Einspritzung vollumfänglich nutzen kann.
Auf den Punkt gebracht soll das heißen:
Wenn meine MS (1 oder 2 ist egal) die Beschleunigungsanreicherung der Einspritzung aktiviert, dann macht die Zündung eine kurze Pause. (Sichtbar mit der Blitzlichlampe)
Die Beschleunigungsanreicherung ist eigentlich nur eine Verlängerung der Einspritzzeit.
Ich habe schon kontrolliert, ob möglicherweise ein Ausgang zur Anzeige der aktiven Beschleunigungsanreicherung gesetzt wird. Wenn da ein elektrischer Fehler drin wäre könnte das einen Spannungseinbruch und den Fehler erklären. Es ist aber kein Ausgang für die Anzeige der Beschleunigungsanreicherung aktiviert.....
Re: Weber --> MS / 009 --> Kennfeld
Verfasst: So 10. Aug 2014, 16:08
von Bugbear
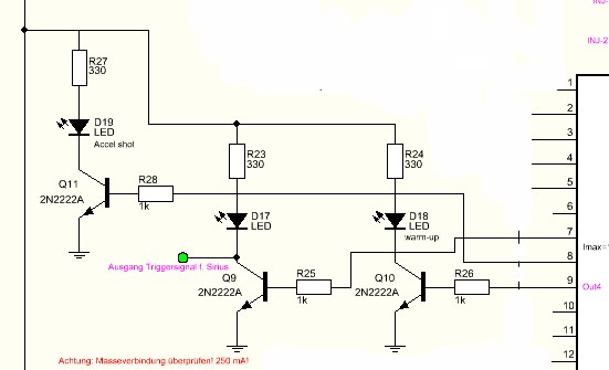
Ich dachte erst, vielleicht liegt der Fehler an einem Ausgang (LED D19), der nur anzeigen will, dass gerade ein "Accel shot" durchgeführt wird (siehe Schaltplan).
https://dl.dropboxusercontent.com/u/24251659/msmini.pdf
Aber selbst wenn der Ausgang gar nicht mehr aktiv ist (also es ist ihm keine Funktion zugeordnet) bleibt der Fehler.
Re: Weber --> MS / 009 --> Kennfeld
Verfasst: So 10. Aug 2014, 22:09
von B. Scheuert
Das hört sich ja toll an

Das wäre jetzt für mich der Punkt, an dem das ganze Gelumpe in die Tonne gehauen würde

Re: Weber --> MS / 009 --> Kennfeld
Verfasst: So 10. Aug 2014, 22:46
von Bugbear
B. Scheuert hat geschrieben:Das hört sich ja toll an

Das wäre jetzt für mich der Punkt, an dem das ganze Gelumpe in die Tonne gehauen würde

Eigentlich schon, aber ich habe einen (zu) weiten Weg hinter mir.
Es ist praktisch alles Eigenbau. Die Platine habe ich selbst bestückt und für Hall- anstatt VR-Sensor umgebaut, eigenes Gehäuse mit eigener Steckerlösung gemacht.
Bei der MSmini hatte ich als Ausgangsbasis eben nur eine leere Platine und habe dann die Bauteile selbst bei Conrad und Co. zusammengesucht.
Damit alles auch dokumentiert blieb habe ich einen eigenen Innenschaltplan der Mini gezeichnet, eben inkl. aller Modifikationen.
Und jetzt fickt mich so ein kleines Arschloch von Fehlerteufel.....
Ich habe ja noch nicht mal die Garantie, dass es mit einer UMC oder KdFi plötzlich gehen wird. Noch weiß ich ja nicht was der Fehler ist.
Und einfach auf Verdacht kann ich jetzt auch nicht mal schnell 400,- € raushauen für so eine Kauf-MS.
Das Gute an der Sache ist, dass ich mit der Fehlersuche jede Menge lernen kann. Man muss sich den Rotz ja irgendwie schönreden

Re: Weber --> MS / 009 --> Kennfeld
Verfasst: Mo 11. Aug 2014, 09:07
von Red1600i
Es wäre möglich, dass ein fetter Vergaser den Zündfunken ausbläst., weil die Zündung vielleicht zu schwach ist.
Passiert das, ist das Störfeld der Kabel recht hoch und kann dir die Steuerung stören. Das ist dann ein richtiger EMP... und das kann einen Hallgeber lahmlegen.
Ich würde dir raten, isoliere die Verteilerkappe mit einem Schild, ändere auch die Verlegung der Zündkabel. Es wäre nicht mal blöd, für einen allerersten Versuch einfach die Kabel allesamt in Alufolie zu wickeln bis hin zum Zündverteiler mitsamt Kappe... und zu erden.
Und vielleicht die Finger von einer konventionellen Spule zu lassen und einen Hochleistungszündtrafo samt integrierter Endstufe zu verwenden. So'n billiger 25 Öre Chinakracher Zündtrafo vom Golf/Passat ist da völlig ausreichend.
Re: Weber --> MS / 009 --> Kennfeld
Verfasst: Mo 11. Aug 2014, 11:31
von Bugbear
Servus Martin,
deine Tipps werde ich befolgen, aber bitte bedenke:
- ich verwende bereits den Zündtrafo vom Golf/Passat
- meine Vergaser und Zündung funktionieren einwandfrei, solange ich keine Beschleunigungsanreicherung zulasse (also längere Ansteuerungszeit der Düsen, die ich eh noch nicht verwende)
ich setzte dazu entweder den Schwellwert für die Anreicherung extrem hoch oder gehe auf "MAP based". Weil der Druck bei mir nicht am Saugrohr abgegriffen wird bleibt es konstant und es kommt nicht zur Anreicherung.
- Es kommt erst gar nicht zur Ansteuerung des Zündtrafos, der Vergaser kann also ausgeschlossen werden.
Klingt alles sehr mysteriös und ist es auch.....
P.S.
Hallgeber und TPS habe ich natürlich auch mitgeloggt und ein Bilderbuchsignal erhalten.
Nicht das kleinste Rauschen....
Re: Weber --> MS / 009 --> Kennfeld
Verfasst: Mo 11. Aug 2014, 12:31
von Red1600i
Du glaubst an einen Software Bug?
Vielleicht wäre das möglich: weil vielleicht noch keine Daten für die Einspritzmenge definiert wurden, Felder fehlen usw... könnte vielleicht die Anreicherung einen Bug auslösen und sowas wie eine Schubabschaltung auslösen, bei der nicht gezündet wird?
Ich würde mal das Teil so ferrtig programmieren, als wenn eine Einspritzung dran hängen würde.
Könnte vielleicht auf diese Art das Problem lösen?
Re: Weber --> MS / 009 --> Kennfeld
Verfasst: Mo 11. Aug 2014, 20:22
von Bugbear

- Ausgaenge.jpg (27.57 KiB) 12033 mal betrachtet
Ich möchte es noch nicht verschreien, aber ich glaube der Ursache auf der Spur zu sein.
Ich habe heute alle nicht benötigten Pins des µC
nicht mit dem IC-Sockel kontaktiert.
Dabei waren auch Pin 8 und 9. Und trotzdem hat LED 19 geleuchtet. Das kann eigentlich gar nicht sein, da Q11 nicht angesteuert werden kann.
Lediglich Pin 7 wird bei der MS1extra Software missbraucht, um den Zündtrigger raus zu bekommen.
Man greift dann an der Kathode von D17 das Signal ab.
Es scheint irgendwo eine Verbindung der beiden Kollektoren von Q11 und Q9 zu geben.
Zwei Dinge sprechen aktuell dafür:
1. Nur deswegen kann D19 ebenfalls leuchten
2. Wenn bisher über R28/pin8 der Accel shot ausgegeben wurde, dann hat das auch das Potential des Kollektors von Q9 auf Masse gezogen.
(ich habe zwar genau das verhindern wollen, indem ich die sonstigen Ausgänge deaktiviert habe, aber evtl. läßt sich das doch nicht abschalten).
Morgen schau ich mir die Platine genauer an.
Edit: Ich konnte nicht warten und hab das Ding jetzt noch auseinandergepflückt. Ich denke die Gehäuse der beiden Transistoren haben sich berührt und damit die Kollektoren verbunden. Einen Test der MS gibt es vermutlich morgen.
Wenn ich richtig liege, dann hatte die MS keine Schuld an der Fehlfunktion. Auf der Mini läßt das Layout kaum Platz für die Gehäuse und dadurch kamen sich die Biester so nah. Da hätte ich beim Bestücken schon besser darauf achten sollen.....
Re: Weber --> MS / 009 --> Kennfeld
Verfasst: Mi 13. Aug 2014, 08:17
von Red1600i
Der Kollektor des 2N2222A ist mit dem Gehäuse verbunden. Das Gehäuse führt somit Potential...
Da hast du den Kurzschluss.
Du hast damit eine UND Verknüpfung für ein Low Signal. Damit geht das Triggersignal des Trafos aus Masse für die Dauer der Anreicherung.
Dusel gehabt, der Trafo hat keine Eigenintelligenz und kann rauchen.
Re: Weber --> MS / 009 --> Kennfeld
Verfasst: Mi 13. Aug 2014, 10:57
von Bugbear
Hallo Martin,
genau, der 2N2222A im Blechtopf hat eine Verbindung des Gehäuses zum Kollektor.
Damit hatte ich eine Parallelschaltung zweier Transistoren. Der Transistor für die LED "Accel shot" hat das Potential des Ausgangs für die Zündungstriggerung für die Länge des Accel Shots auf Masse gezogen.
Also eigentlich eine ODER Verknüpfung.
Der Trafo muss das abkönnen, da das Accel Shot Signal ja ebenfalls nur sehr kurz ansteht.
Wichtig ist, dass der Fehler gefunden wurde. Jetzt kann ich mit den Düsen weitermachen (IBN).
Gruß
Markus
Re: Weber --> MS / 009 --> Kennfeld
Verfasst: So 9. Nov 2014, 22:53
von Bugbear
Langsam geht es weiter.
Die neue Benzinpumpe hat saugseitig einen 12mm Anschluss. Deshalb möchte ich gerne vom Tank über den Benzinfilter bis zur Pumpe alles in 12mm ausführen. Los ging es mit dem Stutzen am Tank. Schaut euch mal den Unterschied zum vorher verbauten 8mm Teil an!
![IMG_0421[1].JPG](./download/file.php?id=29492&sid=eadcf6da551bd0aa91f145c866240f06)
- IMG_0421[1].JPG (58.15 KiB) 11784 mal betrachtet
Als nächstes muss ich erst mal einen Filter mit 12mm am Ein- und Auslass finden und dann auch noch einen schönen Platz und Halter dafür.
Re: Weber --> MS / 009 --> Kennfeld
Verfasst: So 9. Nov 2014, 22:58
von Poloeins
Achtung!!!
Der Filter muss ein Vorfilter sein.Die normalen Filter sind für die Druckseite u!d ungeeignet!
Wurde mir so gesagt!
MfG Lars
Re: Weber --> MS / 009 --> Kennfeld
Verfasst: So 9. Nov 2014, 23:07
von Bugbear
Hallo Lars,
ja, das beschäftigt mich auch gerade.
Aber danke für den Hinweis. Ich werde berichten, was ich finden konnte.
Gruß
Markus