Seite 3 von 11
Re: Weiß/Gelber 1302
Verfasst: Sa 17. Aug 2019, 06:51
von pablo
Poloeins hat geschrieben:Ambitionierter Trip,meinen Respekt hast du.
Hoffendlich wird das auch fertig bevor wir alle auf einer Brennstoffzelle reiten:D
Vielen Dank, sowas hört man gerne. Abgesehen von ein paar Kleinigkeiten bin ich bisher auch ganz gut voran gekommen. Hoffentlich geht das auch so weiter...
Re: Weiß/Gelber 1302
Verfasst: Sa 17. Aug 2019, 06:55
von pablo
So, weiter geht's zum Thema Leichtbau. Am Wochenende habe ich zwei originale Porsche Gasburner Felgen "geschossen". Die sind aus Magnesium gefertigt und wiegen gerade mal 4,3kg pro Stück. Das ist halb so viel wie die SSP Repros die ich eigentlich montieren wollte. Leider muss ich mir jetzt aber neue Bremsscheiben mit passendem 5x130er besorgen. Aber das ist es wohl wert. Doch vorher werde ich sie noch optisch aufarbeiten lassen, so dass sie die gleiche Lackierung wie die Repros haben. Fotos folgen...
Re: Weiß/Gelber 1302
Verfasst: Sa 17. Aug 2019, 09:25
von Poloeins
Du hast gesehen was EINE Scheibe hinten kostet???
Ich bin fast ins Koma gefallen bei einem ähnlichen Plan...
Re: Weiß/Gelber 1302
Verfasst: Sa 17. Aug 2019, 09:33
von Fuss-im-Ohr
die neuen sind auch 2-teilig, wird schon seinen Grund haben
Gruss Jürgen
Re: Weiß/Gelber 1302
Verfasst: Sa 17. Aug 2019, 09:57
von pablo
Ja, die zweiteiligen gehen richtig ins Geld. Aber die einteiligen gehen ja vom Preis. Der Lochkreis muss halt noch nachgebohrt werden.
Re: Weiß/Gelber 1302
Verfasst: Mo 9. Sep 2019, 14:38
von pablo
So, heute gibt’s zwar leider keine Fotos, aber ein wenig was zu lesen.
Ich habe die letzten warmen Tage des Jahres genutzt und die Hohlräume der Bodengruppe versiegelt. Mitteltunnel, Getriebegabel und Rahmenkopf sind jetzt mit Mike Sanders Hohlraumfett geflutet. Ich hätte gerne noch den Napoleonhut geflutet, aber auf der Beifahrerseite habe ich keine Bohrungen gefunden wo ich die Sonde hätte einbringen können. Auf der Fahrerseite sind zwar die Bohrungen für den Hauptbremszylinder, aber von dort aus scheint es keine Verbindung zur Beifahrerseite zu geben. Außerdem frage ich mich ob es Sinn macht die Drehstabrohre an der Hinterachse auch zu fluten. Eigentlich sind die ja abgedichtet. Andererseits schadet es sicher nicht…
Um das Hohlraumfett versprühen zu können muss es auf ca. 100-120°C erhitzt werden
(Quelle). Das habe ich mit einem alten Kochtopf auf einem Grill im Freien(!) erhitzt. Zum Versprühen habe ich eine
KSD Tower-L Druckbecherpistole verwendet. Diese Pistole ist zwar etwas komplizierter zu bedienen, aber wenn man mal den Dreh raus hat kann man sie recht gut einstellen. Ich habe vorher mit Wasser geübt bis ich alle Einstellmöglichkeiten verstanden habe und erst danach das Fett erhitzt und eingefüllt.
Trotzdem hat es nicht gleich beim ersten Versuch geklappt. Denn trotz der moderaten Temperaturen in der Werkstatt (18-20°C) ist das Fett schon in der Düse abgekühlt und nur zähflüssig wie Knete ausgetreten. Ich habe mir dann mit einem Fön und einem Stück Abwasserrohr eine Vorwärmung für die Düse gebaut. Danach ließ sich das Fett sehr gut versprühen.
Die Pistole ist bis max. 8 bar Luftdruck freigegeben, der Arbeitsdruck liegt bei 2-4 bar. Das beste Ergebnis habe ich aber mit 5-6 bar erreicht. Die Luftzufuhr an der Düse habe ich auf ein Minimum reduziert und den Regler für den Materialfluss zu 2/3 geöffnet. Das Überdruckventil am Becher habe ich
handfest (ca. 1 Nm) geschlossen. So kam an der Düse ein (bzw. mehrere) solider Strahl raus. Trotzdem war die Nebelbildung beim Fluten ziemlich hoch. Ich hatte vorher alle Öffnungen der Bodengruppe mit Tüchern verschlossen, trotzdem stand in der Werkstatt ein deutlicher Fettnebel in der Luft. Deswegen sollte man beim Verarbeiten unbedingt Augen- und Atemschutz tragen und alle Hitzequellen wie Herdplatte, Heiz- oder Halogenstrahler vorher beseitigen und für gute Belüftung sorgen. Wer noch weitere Autos in seiner Werkstatt stehen hat sollte die besser auch abdecken, sonst ist hinterher putzen angesagt.
Ich bin auf jeden Fall zufrieden mit dem Ergebnis und froh die Arbeit noch vor dem Winter erledigt zu haben. Einziger Nachteil: jetzt hat der Weiß/Gelbe knapp 2kg mehr auf den Rippen. Aber das ist’s wohl wert.
Re: Weiß/Gelber 1302
Verfasst: Di 10. Sep 2019, 07:42
von epplema
pablo hat geschrieben:So, weiter geht's zum Thema Leichtbau. Am Wochenende habe ich zwei originale Porsche Gasburner Felgen "geschossen". Die sind aus Magnesium gefertigt und wiegen gerade mal 4,3kg pro Stück. Das ist halb so viel wie die SSP Repros die ich eigentlich montieren wollte. Leider muss ich mir jetzt aber neue Bremsscheiben mit passendem 5x130er besorgen. Aber das ist es wohl wert. Doch vorher werde ich sie noch optisch aufarbeiten lassen, so dass sie die gleiche Lackierung wie die Repros haben. Fotos folgen...
warum keine 4x130 Mahle Felgen vom 914? Sind meines wissens ebenfalls aus Magnesium und du musst nichts am Lochkreis ändern!
Tolles Projekt, werde ich gespannt verfolgen

Re: Weiß/Gelber 1302
Verfasst: Mi 11. Sep 2019, 07:32
von pablo
epplema hat geschrieben:warum keine 4x130 Mahle Felgen vom 914? Sind meines wissens ebenfalls aus Magnesium und du musst nichts am Lochkreis ändern!
Tolles Projekt, werde ich gespannt verfolgen

Vielen Dank. Freut mich wenn das Projekt und der Thread gefällt
Stimmt, ich hatte auch kurz überlegt mir die
Baby Gasburner vom 914-4 zuzulegen. Die kosten im Vergleich zu den "normalen" Gasburnern auch nur knapp die Hälft, wiegen aber auch 1,3kg/Stück mehr. Außerdem gefallen mir die "normalen" Gasburner einfach besser.
Gruß, Pablo
Re: Weiß/Gelber 1302
Verfasst: Fr 11. Okt 2019, 12:02
von pablo
Hi Leute. Leider komme ich ja nur alle paar Wochen mal zum Schrauben, aber letzte Woche war’s endlich wieder so weit.
Ich habe vor kurzem ja zwei Porsche Gasburner Felgen günstig „geschossen“. Also stand erstmal die Frage im Raum: „Auf welche Achse soll ich sie montieren?“ Ich habe mich dann für die Vorderachse entschieden. Dort macht sich das geringere Gewicht sicher stärker bemerkbar als an der Hinterachse. Denn weniger ungefederte Masse heißt auch weniger Vibrationen und Wiederstand am Lenkrad.
Also habe ich mir ein Paar neue Vorderachs-Bremsscheiben mit 5x130 mm Lochkreis besorgt. Die Radlager wollte ich dieses Mal selbst einpressen, da ich mir zwischenzeitlich auch eine hydraulische Presse (Dema WP 30 HM) zugelegt habe. Die Qualität der Presse finde ich jetzt nicht berauschend, aber das Preis-Leistungs-Verhältnis ist schon in Ordnung. Glücklicherweise habe ich in der Werkstatt auch gleich einen Stempel mit dem passenden Durchmesser gefunden, so dass das Einpressen problemlos funktioniert hat.

- Radlager.JPG (464.67 KiB) 6310 mal betrachtet
Vor einiger Zeit hatte ich von einer „Fachwerkstatt“ neue Lager in die Querlenker einpressen lassen. Leider habe ich das damals nicht genau kontrolliert, so dass mir erst einige Monate später aufgefallen ist, dass sie alte(!) Stabilisatorlager eingepresst hatten bei denen das Gummi schon porös war.
Also habe ich ein paar neue Stabi-Lager besorgt und wollte sie selbst einpressen. Aber trotz Presse haben sich die Teile erfolgreich gewehrt. Beim Versuch sie einzupressen hat sich lediglich das Gummi gestaucht, ist aber nicht in den Lagersitz geglitten. Auch in Verbindung mit Talk und einer Schelle um das Gummi zusammenzudrücken hat es leider nicht funktioniert. Details dazu habe ich in diesem
Thread gepackt. Ich werde es demnächst noch mal mit Lagern von einem anderen Hersteller probieren. Vielleicht klappt’s ja dann.

- Stabi-Lager.JPG (200.23 KiB) 6310 mal betrachtet
Re: Weiß/Gelber 1302
Verfasst: Do 2. Jan 2020, 14:50
von pablo
Hi Leute und erstmal ein frohes Neues.
Gerade habe ich festgestellt dass mein letzter Beitrag schon 3 Monate zurück liegt. Höchste Zeit mal wieder vom aktuellen Projektstand zu berichten.
In der unbeheizten Halle ist es leider zu kalt zum Schrauben. Darum habe ich die Sache mit den Stabilisatorlagern erstmal aufs Frühjahr verschoben. Aber das heißt ja nicht, dass es sonst nichts mehr zu tun gäbe.
Aufgrund eines Maschinenschadens konnte mir der Getriebebauer leider keinen Adapter für den Elektromotor auf das Käfergetriebe anfertigen. Also muss ich mich selbst darum kümmern. Da ich bisher noch keinerlei Erfahrung im Umgang mit CAD-Software hatte, habe ich mich die letzten Wochen erstmal in
FreeCAD eingearbeitet. Im Internet finden sich ja diverse
Tutorials dazu, so dass ich mir schnell die ersten Entwürfe erstellen konnte.
Der E-Motor wurde bereits mit einer Typ 1 Welle (4 Schwungradstifte) gefertigt, so dass das originale Schwungrad und die Kupplung weiter verwendet werden können. Aber aufgrund des breiten Drehzahlbereichs des Elektromotors ist das eigentlich nicht notwendig. Und da Schwungrad und Kupplung zusammen fast 20kg wiegen werden sie durch eine leichtere, starre Verbindung ersetzt.
Als Dämpfungselement kommt eine Hardyscheibe vom BWM E46 zum Einsatz. Sie hält Drehmomentspitzen vom Getriebe fern und gleicht leichte Schiefstellungen zwischen Motor- und Getriebewelle aus.

- Hardyscheibe BMW E46.jpg (263.59 KiB) 5913 mal betrachtet
Die Hardyscheibe wird von zwei sternförmigen Flanschen gehalten. Der getriebeseitige Flansch zentriert die Hardyscheibe und hat eine Innenverzahnung, die auf die Getriebeeingangswelle passt.
Der motorseitige Flansch verfügt über das gleiche Anschlussbild wie die Schwungscheibe und wird mit vier Stiften und einer Zentralmutter an der Motorwelle befestigt.

- Kupplung_Vorderseite.png (117.66 KiB) 5913 mal betrachtet

- Kupplung_Rückseite.png (118.15 KiB) 5913 mal betrachtet
Soweit erstmal die Theorie. Leider fehlen mir noch die genauen Maße der Verzahnung an der Getriebewelle. Die Verzahnung besitzt 24 Zähne, der Außendurchmesser (auf der Verzahnung) misst 19,7 mm, der Innendurchmesser (zwischen den Zahnflanken) 18,3 mm. Bei einem Teilkreisdurchmesser von 19 mm ergibt sich also ein Modul von 0,791. Leider fehlt mir aber noch der Eingriffswinkel der Verzahnung. Für den aktuellen Entwurf habe ich erstmal 30° angenommen. Ich werde mit dem 3D-Drucker mal einen Prototypen erstellen und schauen ob das passt. Wenn der Prototyp passt stelle ich Zeichnungen und 3D-Modelle auch gerne zur Verfügung. Also heißt es jetzt: Daumen drücken.
Re: Weiß/Gelber 1302
Verfasst: Do 2. Jan 2020, 17:40
von Darkmo
Respekt vor dem,was Du vor hast. Und alles so schön Dokumentiert.
Im Fernsehen heißt das immer / unterstützt ,durch Produktplatzierungen )

Re: Weiß/Gelber 1302
Verfasst: So 23. Feb 2020, 22:39
von pablo
So, nach etwas Ausprobieren hat's dann auch mit dem 3D-Druck geklappt. Ich bin mit dem Druck ganz zufrieden, aber um die Passform der Verzahnung zu testen ist so ein Druck einfach nicht maßhaltig genug. Trotzdem, um einen ersten Eindruck zu bekommen hat's sich gelohnt. Und es sind auch gleich ein paar kleine Fehler in der Konstruktion sichtbar geworden. Aber genau dafür macht man ja einen Prototypen

- Prototyp.jpg (321.95 KiB) 5629 mal betrachtet
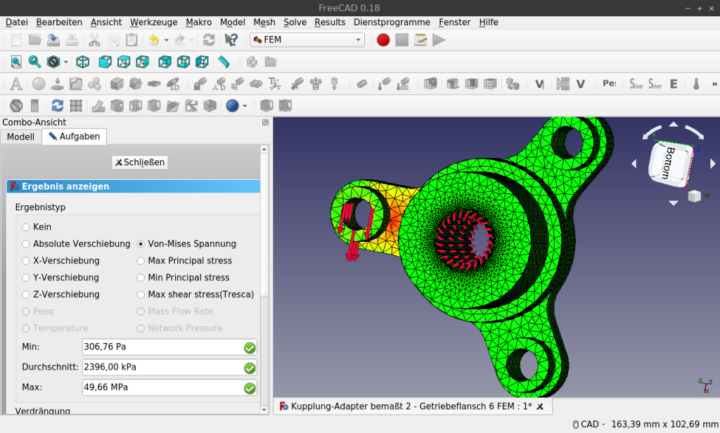
Nachdem ich das Modell entsprechend angepasst hatte habe ich mich auf die Suche nach einem Fertiger für den Flansch gemacht, und bin bei
Büchl Rennsporttechnik fündig geworden. Herr Büchl gab mir gleich noch ein paar Tipps um die Krafteinleitung zu optimieren, also habe ich das Modell nochmal angepasst, und auch gleich eine Festigkeitsanalyse durchlaufen lassen.

- Kupplung-Adapter bemaßt 2 - Getriebeflansch 6 FEM.png (279.51 KiB) 5629 mal betrachtet
Das Ergebnis sah ganz gut aus, also habe ich die finale Zeichnung angefertigt und Herrn Büchl mit der Fertigung beauftragt.

- Getriebeseitiger Flansch - Zeichnung 2.png (133.5 KiB) 5629 mal betrachtet
Das Gegenstück des Flansches wird aus einem originalen Typ 1 Schwungrad gefertigt. Dazu wird das Schwungrad auf das Nötigste abgedreht und mit dem Lochkreis der Hardyscheibe versehen.

- Motorseitiger Flansch - Zeichnung 2.png (143.23 KiB) 5629 mal betrachtet
Soweit erstmal die Planung. Sobald die Teile gefertigt sind kann der Motor endlich ans Getriebe geflanscht werden und ich bin mit dem mechanischen Teil des Antriebsstrangs fertig.
Re: Weiß/Gelber 1302
Verfasst: Mo 24. Feb 2020, 18:12
von Typ15
Du kannst davon ausgehen, dass deine max. Spannung ein gutes Stück höher ist, weil die Vernetzung deines Modells viel zu grob ist. Ich könnte mir auch vorstellen, dass die Spannungsspitze nicht an dieser Stelle ist, die du hier zeigst. Die FEM-Programme spucken (meistens) ein Ergebnis aus. Die Kunst ist es, es zu interpretieren.
Re: Weiß/Gelber 1302
Verfasst: So 8. Mär 2020, 16:32
von pablo
Bei der Lage der Spannungsspitzen gebe ich dir Recht. Die werden wohl eher an der Innenverzahnung auftreten, aufgrund der deutlich kleineren Fläche. Aber die Erfahrung zeigt ja dass (die von mir angepeilten) 170Nm auf der Verzahnung der Getriebeeingangswelle kein Problem darstellen sollten

Re: Weiß/Gelber 1302
Verfasst: So 8. Mär 2020, 16:34
von pablo
So, die Teile sind gefertigt und warten darauf, eingebaut zu werden.
Die beiden Flansche wiegen zusammen 1,3kg. Die Hardyscheibe nochmal gut 500g. Aus gut 20kg rotierender Masse sind jetzt knapp 2kg, auf einem Drittel des Durchmessers geworden.
