Seite 17 von 20
Re: 34PCI - was geht? --> 2276ccm, 48Dells
Verfasst: Mo 23. Jun 2014, 20:30
von Stevo_L
danke.
hat die kerze das kurze dicke gewinde? also wie std käfer?
Re: 34PCI - was geht? --> 2276ccm, 48Dells
Verfasst: Mo 23. Jun 2014, 20:50
von yoko
Stevo_L hat geschrieben:danke.
hat die kerze das kurze dicke gewinde? also wie std käfer?
Dachte, du hast kleines Kerzengewinde (hab da den Überblick verloren), die ich gepostet habe ist mit kleinem, langen Gewinde.
Welches Gewinde hast du? Habe für den 1835er Bosch Platinum Kerzen fürs "normale" Gewinde in der Garage liegen. Bei Bedarf kann ich die die Bezeichnung schicken.
Re: 34PCI - was geht? --> 2276ccm, 48Dells
Verfasst: Di 24. Jun 2014, 08:40
von Stevo_L
Hab gerade nachgeschaut, is M14x11mm also das kurze, große.
Re: 34PCI - was geht? --> 2276ccm, 48Dells
Verfasst: Di 24. Jun 2014, 09:08
von yoko
Stevo_L hat geschrieben:Hab gerade nachgeschaut, is M14x11mm also das kurze, große.
Im 1835er mit den o41er Köpfen und M14*1,5 fahren wir dzt. NGK B6HS (sind eine Stufe kälter), weil die mit dem originalen Wärmewert NGK B5HS bei sommerlichen Temperaturen Aussetzer/Glühzündungen(?) hatten. Alternativ habe ich von BOSCH noch einen Satz Bosch Platinum WR 8 AP ergattern können (teuer-vom Bosch-Dienst), die habe ich in Reserve, aber im Moment halten die NGK B6HS (sind günstig, gibts beim Birner).
Wegen Dells: Auf unseren 36er Dells hatten wir den Choke dran gelassen, weil mit dem 3o-PS-Kasten kein Platzproblem, keine Beeinträchtigung der Funktion der Vergaser.
Berichte, wenn er mit dir spricht....
MfG yoko
Re: 34PCI - was geht? --> 2276ccm, 48Dells
Verfasst: Di 24. Jun 2014, 14:25
von Stevo_L
alles klar, danke.
werd ich machen

Re: 34PCI - was geht? --> 2276ccm, 48Dells
Verfasst: Mo 14. Jul 2014, 13:53
von Stevo_L
läuft

hab ihn nur 1 min laufen lassen, jetzt gehts dann in die garage zum einstellen, aber vorher werd ich mir noch 5 mal die finger brechen und flachdrücken müssen, dass ich an die schrauben komm.
ölkühler muss ich dann auch noch anschließen, sandwichthermostat, kühler und leitungen hab ich schon, muss mir noch einen halter baun,
kabel für drehzahl, öltemp und druck brauch ich noch, dann steht der ersten proberunde nix mehr im weg.
fast, das gasgestänge ist grenzwertig kurz.

das werd ich irgendwie verlängern müssen, die kugelköpfe halten nur noch auf den letzten gewindegängen.

Re: 34PCI - was geht? --> 2276ccm, 48Dells
Verfasst: Mo 14. Jul 2014, 14:42
von yoko

GRATULIERE!
Mache gerade Kaffepause, das sind ja schöne Nachrichten. Das mit dem recht kurzen Gasgestänge habe ich auch, mußte auch fast bis ans Ende rausdrehen, damit die Vergaser voll aufmachen. Hast du auch Drehgasgestänge? Verstehe nicht wirklich, warum sich das immer so knapp ausgeht... (hatte ich auch beim 1835er).
MfG yoko
Re: 34PCI - was geht? --> 2276ccm, 48Dells
Verfasst: Mo 14. Jul 2014, 15:41
von Stevo_L
danke
jop, is ein drehgasgestänge.
die DK machen bei mir auch nicht voll auf, werd die stangen verlängern, hoffentlich klappts dann.
Re: 34PCI - was geht? --> 2276ccm, 48Dells
Verfasst: Do 17. Jul 2014, 16:21
von Stevo_L
hab alle teile für die tsz-h zu hause liegen, allerdings muss ich mir noch einen kabelbaum stricken. kann mir vielleicht jemand einen schaltplan oder die pin-belegung sagen? kann im netz nix finden.
kann der stimmen? steht nix von vw

(
http://www.senatorman.de/zuendanlage.htm)
ok, is von opel, wird also höchst ws ned stimmen..?
Re: 34PCI - was geht? --> 2276ccm, 48Dells
Verfasst: Do 17. Jul 2014, 17:07
von yoko
Kennst du diese Seite schon? Da wird der Umbau fürn Käfer beschrieben, im Prinzip brauchst einen Kabelbaum vom Golf/Polo:
http://www.kaeferclub-siegerland.de/tec ... -zuend.htm
Habe am Dachboden eine komplette Zündanlage mit Kabelbaum vom T3 und auch eine Rep. Anleitung (mit Schaltplan), schaue mal nach, was da zu finden ist, melde mich später nochmal.
MfG yoko
Re: 34PCI - was geht? --> 2276ccm, 48Dells
Verfasst: Do 17. Jul 2014, 18:30
von yoko
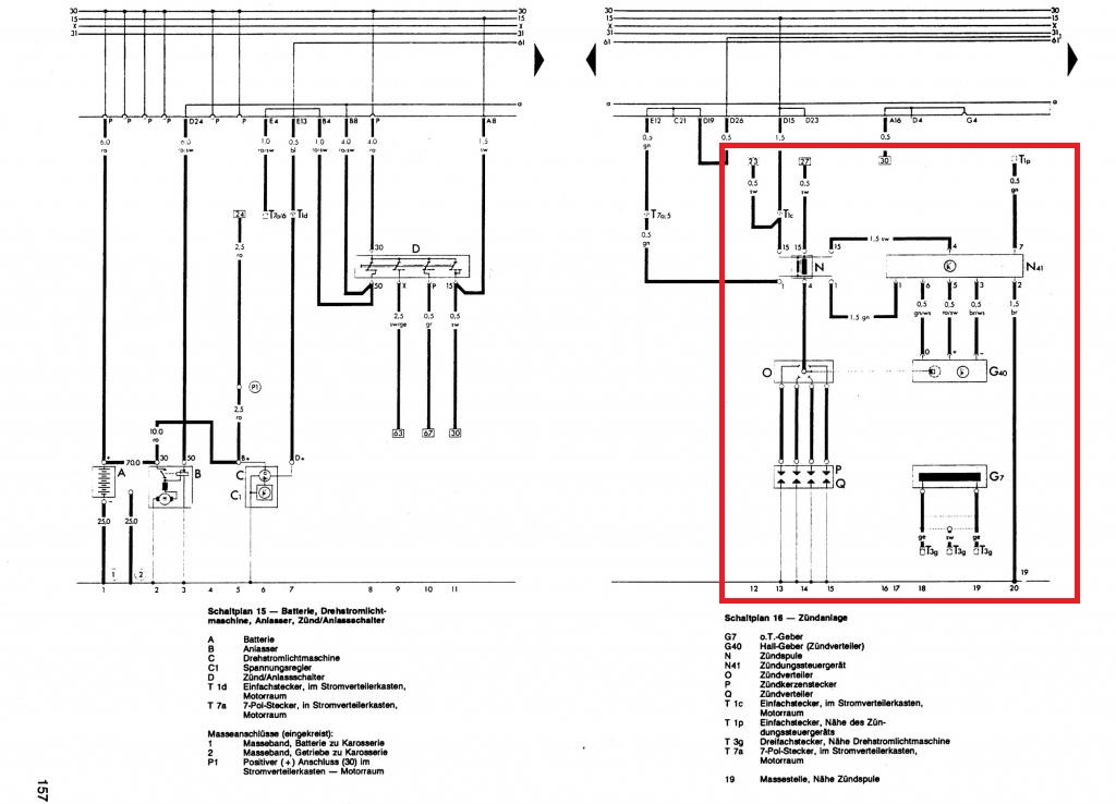
Habe die Schaltpläne gefunden, Schaltplan 2 ist vom 1,9l/60 PS "DF", Schaltplan 16 ist vom 1,9l/78 PS "DG", beide Vergasermotoren:
MfG yoko
Re: 34PCI - was geht? --> 2276ccm, 48Dells
Verfasst: Do 17. Jul 2014, 19:26
von Stevo_L
danke für deine antwort.
kannst du mir bitte den rot markierten teil vergrößert rauskopieren, dass ich die farben lesen kann?

- Schaltplan 16 VW T3.jpg (127.91 KiB) 8462 mal betrachtet
Stecker hab ich den für den Verteiler und fürs Zündmodul, also brauch ich nur noch die kabel dazwischen richtig belegen.
Den einzigen unterschied den ich seh, ist dass einmal der 7er belegt ist und einmal ned. mein modul hat 7 pole, allerdings waren bei meiner alten anlage auch nur 6 belegt. Wo geht der T1p hin? ich denk den kann ich weglassen, hmm?
zum plan: 0 + - ist am zündverteiler beschriftet, und 1 bis 7 sind am modul durchnummerriert, dann einfach nach plan verbinden, richtig?
EDIT: grad mit dem obigen von mir verglichen, anschlüsse sind gleich.
Re: 34PCI - was geht? --> 2276ccm, 48Dells
Verfasst: Do 17. Jul 2014, 20:32
von yoko
Hast PM
Re: 34PCI - was geht? --> 2276ccm, 48Dells
Verfasst: Sa 19. Jul 2014, 10:57
von Stevo_L
Dank yoko hab ich den kabelbaum auch fertig.

Stecker sind vom freundlichen VW Händler ums eck, der 7-polige hat nur 12,- gekostet, dafür hats die Gummihülle um weitere 10,- dazugegeben

kabel hab ich ein 3-poliges silikonkabel genommen und die stecker zusätzlich verlötet, sollte passen.
Re: 34PCI - was geht? --> 2276ccm, 48Dells
Verfasst: Sa 19. Jul 2014, 12:43
von yoko
Saubere Arbeit
