Ich hab irgendwann mal ne alte Blei Batterie mit geöffneten verschlüssel mit 24 Volt und reichlich Strom innerhalb 1 Stunde wiederbelebt
Tat nach dieser Rosskur noch 2 Jahre lang ihren Dienst
Hat aber danach nicht wieder geklappt hab's noch zwei mal versucht ging nicht nochmal, andere Batterien.
Und die Bosch Silver taugen auch bei mir nicht im Passat mit 90a lichtmaschine hat eine 63ah nich mal 2 Jahre mitgemacht und im Käfer hat eine 44ah auch nur 3 Saisons überstanden mit 45a Drehstromlima!
Sinnvolle Alternative zu Säurebatterie ?
- luftgeboxt
- Beiträge: 977
- Registriert: Do 16. Sep 2010, 06:48
- Käfer: 58er faltdach Export
- Käfer: 69er schräglenker im Aufbau
- Transporter: t2b bj 78 8Sitzer L-Bus. Maybe in 2020:-D
- Fahrzeug: subaru legacy IV 2,0R comfort
- Wohnort: Lippe Detmold
Re: Sinnvolle Alternative zu Säurebatterie ?
Get the bozack!
Re: Sinnvolle Alternative zu Säurebatterie ?
Was haltet ihr von Rennsportbatterien ?
Die sind zwar Bleiakkus, aber sollen wesentlich länger halten und haben eine geringer Selbstentladung.
Wie viel Amperestunden braucht man normal im Käfer sind 44Ah.
Ich habe kein Radio und Lichtquellen werden zu 100% auf LED umgerüstet, da meine ich es müssten auch 32Ah, oder noch weniger ausreichen und dafür lieber eine Rennsport Batterie wie die von Odyssey.
Die sind zwar Bleiakkus, aber sollen wesentlich länger halten und haben eine geringer Selbstentladung.
Wie viel Amperestunden braucht man normal im Käfer sind 44Ah.
Ich habe kein Radio und Lichtquellen werden zu 100% auf LED umgerüstet, da meine ich es müssten auch 32Ah, oder noch weniger ausreichen und dafür lieber eine Rennsport Batterie wie die von Odyssey.
- ELO
- Beiträge: 2052
- Registriert: So 25. Jul 2010, 07:46
- Käfer: 1303 Bj.75 mit Subaru 2,5 Turbo
- Fahrzeug: Opel Insignia -B - ULTIMATE
- Fahrzeug: Suzuki Bandit 600
- Fahrzeug: Hercules K50 Ultra LC
- Wohnort: 71364
Re: Sinnvolle Alternative zu Säurebatterie ?
Es reichen auch 19 AH aus - habe auch nicht mehr verbaut
Gruß
ELO

Gruß
ELO

Ich habe keine Ahnung - und davon jede Menge
Re: Sinnvolle Alternative zu Säurebatterie ?
4S2P LiFePo4 Zellen mit der Bezeichnung 40152S 15Ah .
Soll heißen man verschaltet 4 davon parallel und dann 2 von diesen Blocks in Serie , ergibt 13,2V mit 30Ah - kann man mit 3C also 45A laden und mit 10C = 150 A entladen . Die Dinger wiegen pro Stück 480g , haben Schraubanschluß , einen Einsatzbereich von minus 45 bis plus 85 Grad , sind Temperaturstabil bis 200 Grad , im Auto als Starterbatterie eine Lebensdauer von 10 Jahren .
Die aktuellen haben ein eingebautes PCB , einen Balancer - geht auch mit Bleiladetechnik zu laden . Dauert halt ein bißchen ...
Wenn man so was nicht grade von Headway oder in Deutschland kauft liegen die pro Stück um 10$ . Hab ich in meinem Tourenwagen verbaut .
Ist die Billiglösung , gibt noch welche die sich V3 nennen , die können 220 bis 330 A Startstrom ab . Eingeschrumpft und verkabelt 2.3 kg !
Wer es lieber klassisch mag :
http://www.ev-power.eu/LiFeYPO4-batteri ... -20Ah.html
http://www.ev-power.eu/LiFeYPO4-batteri ... V40AH.html
Muß ich das hier übersetzen ?
Concerning the 12V LP batteries: The monolithic batteries do not have any PCM (any electronics) inside. They consist of finely balanced cells with identical perfomace at the standard operating range of 11V to 16V. The battery must be managed as a single monolithic 12V block.
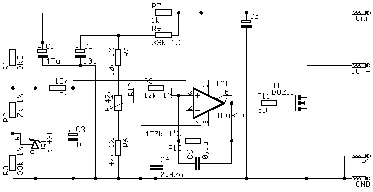
Ich würde einen Tiefentladesschutz davor setzen , innen sind auch Einzelzellen drin , Cut-Off ist 2 Volt . Kostet mechanisch bis 300A so um die 8€ , elektronisch rufen die hier in Germoney 75 Tacken für so was auf ! Selber bauen , siehe Anhang !
EV-Power ist nicht der günstigste Anbieter aber ich habe den mit Absicht gewählt , weil die hier in D wieder mal so tun als hätten sie das Rad neu erfunden und je nach Anbieter bis zu 700€ für so einen Block aufrufen ... BESCHEUERT !
Soll heißen man verschaltet 4 davon parallel und dann 2 von diesen Blocks in Serie , ergibt 13,2V mit 30Ah - kann man mit 3C also 45A laden und mit 10C = 150 A entladen . Die Dinger wiegen pro Stück 480g , haben Schraubanschluß , einen Einsatzbereich von minus 45 bis plus 85 Grad , sind Temperaturstabil bis 200 Grad , im Auto als Starterbatterie eine Lebensdauer von 10 Jahren .
Die aktuellen haben ein eingebautes PCB , einen Balancer - geht auch mit Bleiladetechnik zu laden . Dauert halt ein bißchen ...
Wenn man so was nicht grade von Headway oder in Deutschland kauft liegen die pro Stück um 10$ . Hab ich in meinem Tourenwagen verbaut .
Ist die Billiglösung , gibt noch welche die sich V3 nennen , die können 220 bis 330 A Startstrom ab . Eingeschrumpft und verkabelt 2.3 kg !
Wer es lieber klassisch mag :
http://www.ev-power.eu/LiFeYPO4-batteri ... -20Ah.html
http://www.ev-power.eu/LiFeYPO4-batteri ... V40AH.html
Muß ich das hier übersetzen ?
Concerning the 12V LP batteries: The monolithic batteries do not have any PCM (any electronics) inside. They consist of finely balanced cells with identical perfomace at the standard operating range of 11V to 16V. The battery must be managed as a single monolithic 12V block.
Ich würde einen Tiefentladesschutz davor setzen , innen sind auch Einzelzellen drin , Cut-Off ist 2 Volt . Kostet mechanisch bis 300A so um die 8€ , elektronisch rufen die hier in Germoney 75 Tacken für so was auf ! Selber bauen , siehe Anhang !
EV-Power ist nicht der günstigste Anbieter aber ich habe den mit Absicht gewählt , weil die hier in D wieder mal so tun als hätten sie das Rad neu erfunden und je nach Anbieter bis zu 700€ für so einen Block aufrufen ... BESCHEUERT !
- Dateianhänge
-
- entladeschutz.png (3.66 KiB) 2823 mal betrachtet
Wenn es beim ersten Versuch nicht klappt, zerstöre alle Hinweise darauf, dass du's versucht hast.