Seite 8 von 11
Re: Weiß/Gelber 1302
Verfasst: Fr 29. Apr 2022, 19:51
von derJan
Ich freue mich immer, wenn ich hier Neues lese.
Wie ist denn der TÜV bis jetzt dem Projekt gesonnen?
Gruß Jan
Re: Weiß/Gelber 1302
Verfasst: Di 3. Mai 2022, 10:09
von pablo
Für den Umbau auf E-Antrieb gibt’s das TÜV Merkblatt 764 „Elektrofahrzeuge im Einzelgenehmigungsverfahren“. Wenn man sich an die Vorgaben daraus hält, bekommt man den Umbau recht problemlos zugelasssen.
Spannend wird’s aber bei den Tarox Bremssättel und dem Momo Indy Heritage Lenkrad. Für beides kann ich nur ein Vergleichsgutachten vorlegen. Bin gespannt ob das reichen wird...
Re: Weiß/Gelber 1302
Verfasst: So 9. Okt 2022, 22:35
von pablo
Hallo zusammen,
und wieder sind mehrere Monate vergangen. Und gefühlt ist nichts passiert. Ok, ich habe die Pedalerie fertiggestellt und die Chassisdichtung nach
Veedees Anleitung mit selbstklebendem EPDM Dichtband versehen. Aber viel mehr ist leider nicht passiert.
Das liegt unter anderem daran, dass die Gasburner ein erhebliches Loch in meine Projektkasse gebrannt haben. Aber das war's wert!
Aber nach einigen Monaten sparen hatte ich dann auch das Geld für die restlichen Batteriemodule und den DC/DC-Umrichter zusammen.
Somit habe ich jetzt (endlich) alle Komponenten beisammen, und es fehlt "nur noch" das Installationsmaterial wie Kabel, Sicherungen und Gehäuse. Hier mal eine kleine Auflistung der Hauptkomponenten.
Motor und Controller hatte ich ja schon mal gemeinsam getestet. Als nächstes steht also die Inbetriebnahme des BMS an. Dazu müssen an den Teslamodulen die Temperatursensoren und BMS-Zellmodule gegen welche ausgetauscht werden, die mit dem Emus-BMS kompatibel sind.
Danach kann dann das Ladegerät per CAN-Bus ans BMS angeschlossen werden. Aber Eins nach dem Anderen.
Ich hoffe ich komme demnächst mal dazu, ein paar Fotos vom Austausch der Zellmodule zu machen. Stay tuned!
Re: Weiß/Gelber 1302
Verfasst: Mo 10. Okt 2022, 07:52
von Marc 69
Meine Herren, was für eine Arbeit. Allergrößter Respekt von meiner Seite. Wunderbar zu lesen und tolle Inspiration.
Die Tarox sind übrigens eine sehr gute Wahl, fahre ich auch bei meinen Autos.
Bin schon auf die nächsten Schritte gespannt
Re: Weiß/Gelber 1302
Verfasst: Mo 10. Okt 2022, 13:11
von Darkmo
Sowas wird immer doppelt so teuer, wie geplant. Bleib dran.
Re: Weiß/Gelber 1302
Verfasst: Fr 9. Dez 2022, 12:11
von pablo
Moin zusammen,
Den Umbau der Temperatursensoren habe ich eine ganze Weile vor mir hergeschoben. Als ich mich dann endlich überwunden habe wusste ich auch sofort warum.
Die Sensoren sitzen an den äußeren Rundzellen der Batteriemodulen. Je Modul 2 Stück. Da sie nur aufgesteckt sich waren sie auch schnell ausgebaut.

- IMG_0897.JPG (142.7 KiB) 15868 mal betrachtet

- IMG_0849.JPG (285.83 KiB) 15868 mal betrachtet
Aber von da an wurde es nervig. Um den temperaturabhängigen Widerstand auszutauschen, muss das Silikongehäuse aufgeschnitten werden.
Die obere, durchsichtige Hälfte ließ sich recht einfach lösen, die untere weiße Hälfte war so zäh, dass sich die Kabel kaum lösen ließen. Einige Kabel klebten so fest, dass sogar der Kabelmantel am Silikon hängen blieb und ich die lose Litze in der Hand hatte. Als ich endlich alle Kabel draußen hatte konnte ich die neuen Widerstände einlöten. Die fehlende Isolierung habe ich dann durch Schrumpfschlau ersetzt.

- IMG_0862.JPG (121.3 KiB) 15868 mal betrachtet

- IMG_0865.JPG (146.92 KiB) 15868 mal betrachtet

- IMG_08792.JPG (162.89 KiB) 15868 mal betrachtet
Die beiden Gehäusehälfte mit Wärmeleitkleber wieder zusammenzukleben war mindestens genauso nervig. Um die Klebeflächen einigermaßen aneinanderzupressen habe ich je zwei Kabelbinder um die Gehäuse gebunden. Am oberen Teil hat das auch gut funktioniert. Am unteren Teil, wo die Kabel ausgeführt werden, kam aber trotzdem kein vernünftiger Kontakt der Klebeflächen zustande, so dass ich nochmal mit Isolierband nacharbeiten musste.

- IMG_0869.JPG (184.1 KiB) 15868 mal betrachtet

- IMG_0907.JPG (116.15 KiB) 15868 mal betrachtet

- IMG_0921.JPG (193.57 KiB) 15868 mal betrachtet
Das war bisher mit Abstand die nervigste Arbeit am ganzen Projekt! Aber genug gemeckert. Die Sensoren sind fertig und ich kann demnächst mit dem Testaufbau des BMS und des Ladegeräts beginnen.
Re: Weiß/Gelber 1302
Verfasst: Mo 6. Mär 2023, 14:47
von pablo
So, endlich mal wieder Zeit zum Schreiben gefunden. Der Testaufbau des BMS hat schonmal gut geklappt. Zuerst habe ich die Zellmodule an den Batterien ausgetauscht. Montage und Anschluss liefen problemlos. Die Steckerbelegung ist gegenüber den Originalplatinen gleich geblieben. Und auch die Bohrungen für die Klemmstifte waren identisch. Lediglich an der durchsichtigen Kunststoffabdeckung der Batterien musste ich zwei kleine Einschnitte vornehmen damit die Platine unter die Abdeckung passt.

- IMG_1119_skaliert.JPG (193.86 KiB) 15600 mal betrachtet

- IMG_1127_skaliert.JPG (147.94 KiB) 15600 mal betrachtet
Danach habe ich die Batteriemodule einzeln an die BMS Steuereinheit angeschlossen und mir den Zustand der Batterien etwas genauer angeschaut. Die Zellmodule auf den Platinen beziehen ihren Strom von der Batterie. Um Leistungs- und Steuerkreis voneinander zu trennen, werden die Platinen mittels zweier Optokoppler mit der BMS Steuereinheit verbunden.
Einmal angeschlossen kann man sich die Spannungen der 6 in Reihe geschalteten Batteriegruppen anschauen. Und obwohl die Batterien hier schon 18 Monate rumliegen ist keinerlei Ladungsverlust zu sehen. Auch die Spannungsdifferenz zwischen den Batteriegruppen liegt bei maximal 0,02V.

- IMG_1124_skaliert.JPG (159.02 KiB) 15600 mal betrachtet
Nachdem also die Batterien alle noch in einem sehr guten Zustand sind, habe ich das Ladegerät mittels CAN-Bus am BMS angeschlossen. Der BMS-Hersteller stellt eine auf das Ladegerät vorkonfigurierte Firmwareversion bereit, so dass nur noch der CAN Identifier konfiguriert werden muss. Die Ladespannung stellt sich automatisch ein, je nachdem wie viele Batteriemodule im BMS angegeben sind. Bei 6 Batteriemodulen in Reihe, mit einer Spannung von 25,2V stellt sich also ein Spannung von 151,2V ein.

- IMG_1132_skaliert.JPG (131.11 KiB) 15600 mal betrachtet
Soweit also erstmal zum BMS. Als nächstes werde ich alle 6 Batteriemodule in Reihe schalten und mal einen Ladevorgang testen. Sobald das sauber läuft können die Batterien in die Batterieboxen einziehen.
Auch beim Thema Leichtbau ging’s weiter. Ich habe mir von LB Carbon eine Motorhaube aus CFK anfertigen lassen. Damit das Ganze schön stabil ist wurden Verstärkungen im Bereich des Schlosses und der Lüftungsschlitze einlaminiert. Das macht die Haube zwar etwas schwerer als es sein müsste (Gewicht: 1,6kg), aber das war’s mir wert.
Weil ich den klassischen Look erhalten möchte, wurde die Haube nicht in Sichtcarbon ausgeführt sondern gefüllert. Sie muss also erst noch lackiert werden, bevor ich sie montieren kann. Aber beim Anhalten hat sich schonmal gezeigt, dass die Passform sehr gut ist.

- IMG_1115_skaliert.JPG (172.51 KiB) 15600 mal betrachtet
Re: Weiß/Gelber 1302
Verfasst: Mo 6. Mär 2023, 18:16
von Marc 69
Lutz ist schon ein Meister seines Faches

Re: Weiß/Gelber 1302
Verfasst: Mo 6. Mär 2023, 22:44
von Fuss-im-Ohr
Hallo Pablo,
evtl was für dich dabei?
viewtopic.php?p=250061#p250061
Gruss Jürgen
Re: Weiß/Gelber 1302
Verfasst: Di 7. Mär 2023, 11:06
von pablo
Marc 69 hat geschrieben: ↑Mo 6. Mär 2023, 18:16
Lutz ist schon ein Meister seines Faches
Auf jeden Fall! Das zeigt sich auch daran, dass er die Lüftungsschlitze nicht wie andere Hersteller fräst sondern laminiert und so die originale Prägung beibehält. Die Haube sieht wirklich aus wie das Original.

- IMG_1025_skaliert.JPG (127.17 KiB) 15486 mal betrachtet
Re: Weiß/Gelber 1302
Verfasst: Di 7. Mär 2023, 11:08
von pablo
Super, danke für den Hinweis
So bekommt mein Anycubic endlich mal wieder was zu tun
Re: Weiß/Gelber 1302
Verfasst: Mo 8. Mai 2023, 14:32
von pablo
So, wird mal wieder Zeit für ein kurzes Update.
Das BMS beschäftigt mich immer noch. Die Reihenschaltung der 6 Batteriemodule inkl. BMS war schwieriger als erwartet, denn leider ließ sich auf Anhieb keine Kommunikation zwischen BMS-Steuereinheit und den BMS-Zellmodulen herstellen. Der Grund war, dass laut Hersteller eine exakte Reinfolge bei der Verdrahtung aller Bauteile einzuhalten ist, die ich nicht auf den Schirm hatte. Der Teufel steckt also mal wieder im Detail.
Dadurch ist auch aufgefallen, dass das Setup mit den Optokopplern so nicht praktikabel ist. Die 6 Batteriemodule sollen auf 2 Batterieboxen aufgeteilt und dann in Reihe geschaltet werden. Jede Batteriebox bekommt ein internes Schütz, dass die Verbindung zwischen den Boxen erst herstellt, wenn der Zündschlüssel gedreht wird. Das bedeutet aber, dass beim Einschalten die oben genannte Reinfolge nicht eingehalten wird.
Somit benötigt jede Batteriebox ihren eigenen Kommunikationsstrang zur Steuereinheit. Um das zu ermöglichen, müssen die Zellmodule nicht über Optokoppler, sondern per CAN-Bus an die Steuereinheit angeschlossen werden. Das sollte dann folgendermaßen aussehen.

- BMS CAN-Bus.png (171.64 KiB) 15239 mal betrachtet
Die CAN-Module werden genauso an die Zellmodule angeschlossen wie die Optokoppler. Die Reihenfolge der Verdrahtung sollte dabei wie im nächsten Bild beschrieben sein.

- BMS Cellmodule.png (368.28 KiB) 15239 mal betrachtet
Soweit erstmal zur Planung. Ich hoffe ich komme demnächst mal dazu das Ganze aufzubauen und zu testen.
Neben dem BMS habe ich mir aus England eine
beheizbare Frontscheibe bestellt. Ich finde das eine elegantere Lösung als ein elektrisches Gebläse nachzurüsten.
Der Preis für die Scheibe ist gar nicht schlecht. Transport und Zoll kosten aber leider nochmal so viel. Allerdings hätte ein Gebläse fast genauso viel gekostet, so dass ich mich dann doch für die beheizbare Scheibe entschieden habe.
Der Verkäufer war nett und kompetent, und die Scheibe war für den Transport sehr gut verpackt. So dass sie auch ohne irgendwelche Beschädigungen angekommen ist. Die Heizdrähte sind ähnlich wie das was man aus der Großserie kennt und mit bloßem Auge kaum erkennbar. Erst als ich ein weißes Blatt an die Scheibe gehalten habe konnte man die Drähte deutlich erkennen.

- 2023-04-28-13-34-28-195_skaliert.jpg (121.51 KiB) 15239 mal betrachtet

- 2023-04-28-13-32-34-984 skaliert.jpg (62.62 KiB) 15239 mal betrachtet
Re: Weiß/Gelber 1302
Verfasst: Fr 26. Mai 2023, 13:22
von pablo
Es wird wieder wärmer, Zeit sich wieder dem Thema Kühlung zu widmen
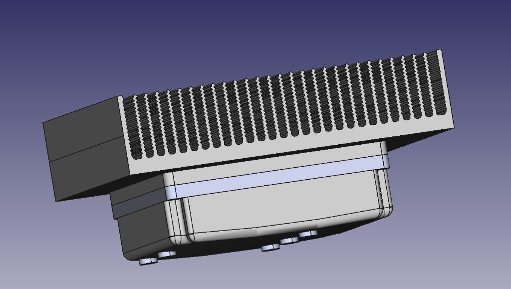
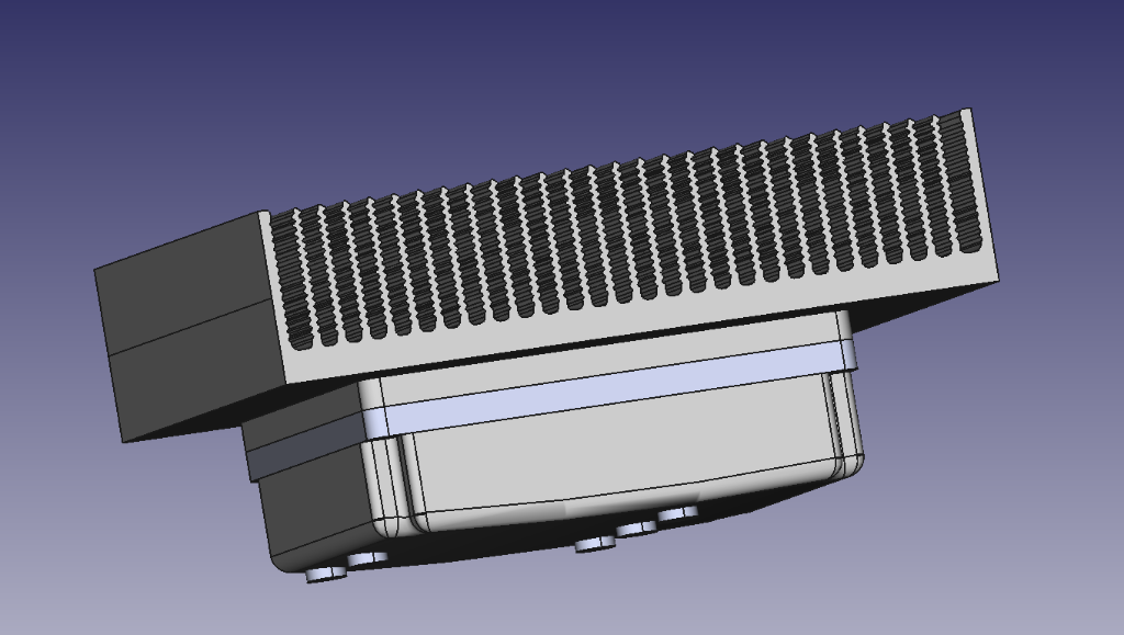
Der Motorcontroller hat einen Wirkungsgrad von 88% und einen Dauerstrom von 135A. Bei 144V sind das 17kW Motorleistung und 2,3kW Wärmeverluste. Die 17kW ergeben laut Fahrwiederstandkurve etwa 95km/h. Das ist als Reisegeschwindigkeit schon ganz ok. Die 2,3kW Verluste wollen allerdings vernünftig abtransportiert werden. Und das bitte nicht wasser-, sondern luftgekühlt! Es muss also ein vernünftiger Kühlkörper her.
Die Maximaltemperatur des Controllers liegt bei 85°C. Darüber hinaus reduziert er die Leistung und schaltet bei maximal 95°C ab. Bei sommerlichen 30°C Umgebungstemperatur müssen also 55°C=55K abtransportiert werden.
Der Kühlkörper muss also einen Wärmewiderstand (RthK) von 55k/2300W, bzw. 0,024K/W haben.
Nach einigem Suchen bin ich bei der Firma Seifert Elektronik fündig geworden. Das Profil KL-288 hat bei den Maßen 400x300x85mm einen RthK=0,1k/W bei natürlicher Kühlung. Bei forcierter Kühlung mit 5m/s sinkt RthK auf 0,02K/W. Es muss also ein Lüfter her, auch wenn der benötigte Volumenstrom sehr überschaubar ist. Ein langsam drehender 280mm Lüfter sollte da wohl ausreichen.
Quelle

- KL-288.png (210.61 KiB) 15068 mal betrachtet

- Curtis_KL-288.PNG (167.06 KiB) 15068 mal betrachtet
Re: Weiß/Gelber 1302
Verfasst: Di 30. Mai 2023, 10:17
von dragbug56
Ich kann Dir nur raten, das vorher praktisch auszutesten, um keine bösen Überraschungen zu erleben. Man übersieht in der Berechnung leicht thermische Übergangswiderstände. Um testweise die 2-2.5Kw Wärme zu erzeugen eignet sich am besten eine Kochplatte von einem alten E-Herd am Kühlkörper Deiner Wahl. An diesem Setup kannst Du dann gut mittels Temperatursensoren/Wärmebildkamera messen, wo die Reise hin geht.
Wenn der Controller ab 85 Grad intern gemessener Temperatur ins Derating geht, würde ich annehmen, dass die Temperatur an der Verbindungsfläche zum Kühlkörper ein paar Kelvin niedriger sein muss.
Re: Weiß/Gelber 1302
Verfasst: Mi 21. Jun 2023, 12:32
von pablo
Übergangswiderstände sind definitiv ein Thema. Zwischen Umrichter und Kühlkörper werde ich Grafitfolie einsetzen um so die Hitze über die gesamte Fläche des Kühlkörpers verteilen zu können. Passenderweise ist in der Produktbeschreibung genau dieser Einsatzzweck abgebildet.

- TGS_Series.png (142.13 KiB) 14862 mal betrachtet
Quelle
Der Tipp mit der Herdplatte ist super. Werde das mal ausprobieren. Ob wirklich so ein großer Kühlkörper nötig ist, wird sich dann ja zeigen.
Laut Manual beziehen sich die 85°C auf die „internal heatsink temperature“. Die MOSFETs sitzen direkt über der dicken Kühlplatte des Umrichters (hier mal ein Foto aus einem geschrotteten Umrichter). Ich vermute mal dass auf der Platinenunterseite ein PTC-Element die Temperatur misst. Die Temperatur der Verbindungsfläche wird also definitiv ein paar Grad darunter liegen.

- Curtis MOSFETs DIY electric car.jpg (166.48 KiB) 14862 mal betrachtet
Quelle